指南生活
首页
美食营养
手工爱好
生活家居
返回
指南生活
首页
美食营养
游戏数码
手工爱好
生活家居
健康养生
运动户外
职场理财
情感交际
母婴教育
时尚美容
知识问答
生活知识
生活百科
搜索
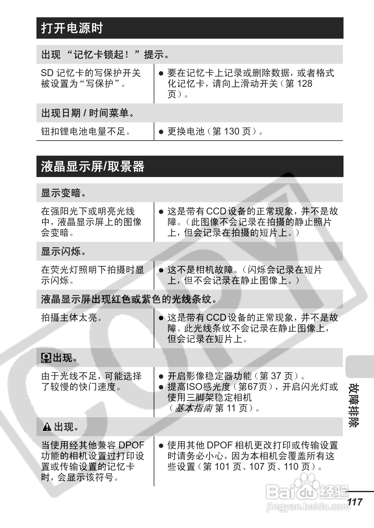
佳能PowerShot S3 IS数码相机使用说明书:[12]
2026-03-25 02:26:21
本篇为《佳能PowerShot S3 IS数码相机使用说明书》,主要介绍该产品的使用方法以及常见故障解决方案。
(共篇)
上一篇:
|
下一篇:
声明:
本网站引用、摘录或转载内容仅供网站访问者交流或参考,不代表本站立场,如存在版权或非法内容,请联系站长删除,联系邮箱:site.kefu@qq.com。
相关推荐
英魂之刃花木兰怎么打
阅读量:73
王者荣耀死神白起对抗路这么操作
阅读量:91
怎么去脸上的红血丝
阅读量:54
元气骑士新手攻略
阅读量:127
野外火灾如何自救
阅读量:94
猜你喜欢
特朗普是什么党派
犯太岁什么意思
猫腻是什么意思
方舱是什么
文房四宝指什么
运动会致裁判员
什么是胸推
中国运动员
product是什么意思
甲苯是什么
猜你喜欢
人民公社化运动
sentence是什么意思
一叶知秋什么意思
减肚子的运动
余音绕梁是什么意思
device是什么意思
quit什么意思
计提工资是什么意思
foreign是什么意思
什么是矿物质