指南生活
首页
美食营养
手工爱好
生活家居
返回
指南生活
首页
美食营养
游戏数码
手工爱好
生活家居
健康养生
运动户外
职场理财
情感交际
母婴教育
时尚美容
知识问答
生活知识
搜索
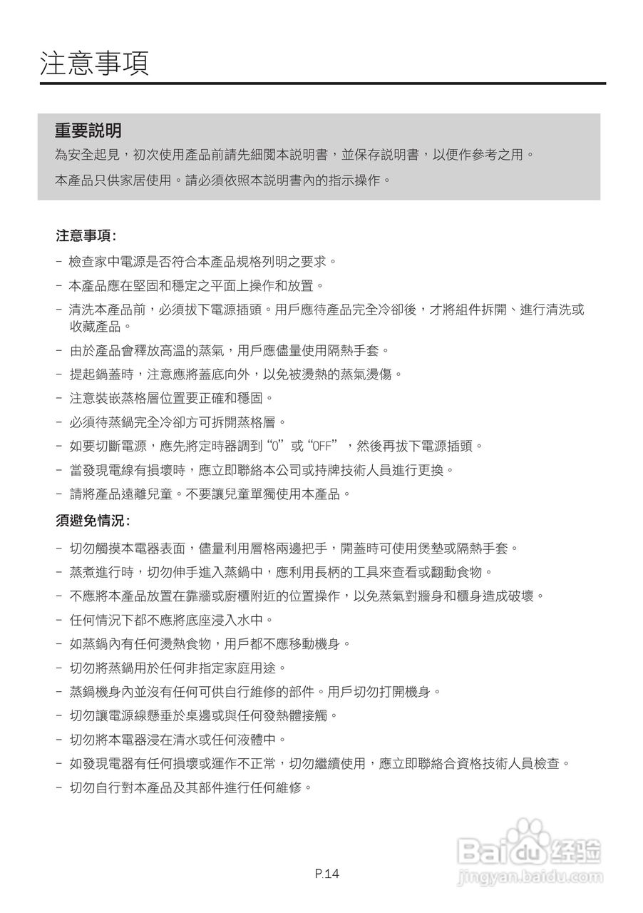
德国宝FST-D7餐盒式多层电蒸锅使用说明书:[2]
2025-12-24 00:12:36
(共篇)
上一篇:
|
下一篇:
声明:
本网站引用、摘录或转载内容仅供网站访问者交流或参考,不代表本站立场,如存在版权或非法内容,请联系站长删除,联系邮箱:site.kefu@qq.com。
相关推荐
德国宝FST-D7餐盒式多层电蒸锅使用说明书:[3]
阅读量:147
德国宝FST-K8餐盒式多层电蒸锅 (旋钮控制) 使用说明书:[3]
阅读量:184
美的电蒸锅如何使用
阅读量:184
电蒸锅食物蒸煮时间一览表
阅读量:83
如何选购电蒸锅?电蒸锅什么牌子好?
阅读量:120
猜你喜欢
古朴典雅是什么意思
化为乌有的意思
落地签是什么意思
百无聊赖是什么意思
这一生最美的祝福歌谱
curtain是什么意思
兰陵王妃什么时候上映
历练的意思
东道主是什么意思
胎位rop是什么意思
猜你喜欢
酮替芬片主要治疗什么
踉跄的意思
中二病是什么意思
去香港买什么面膜好
扒灰是什么意思
灯不拨不亮理不辩不明的意思
寓教于乐的意思
有眼不识泰山是什么意思
女人喝什么奶粉好
牙牙学语的意思