指南生活
首页
美食营养
手工爱好
生活家居
返回
指南生活
首页
美食营养
游戏数码
手工爱好
生活家居
健康养生
运动户外
职场理财
情感交际
母婴教育
时尚美容
搜索
中源FR1000电机软起动器说明书V3.0:[3]
2025-10-20 05:53:19
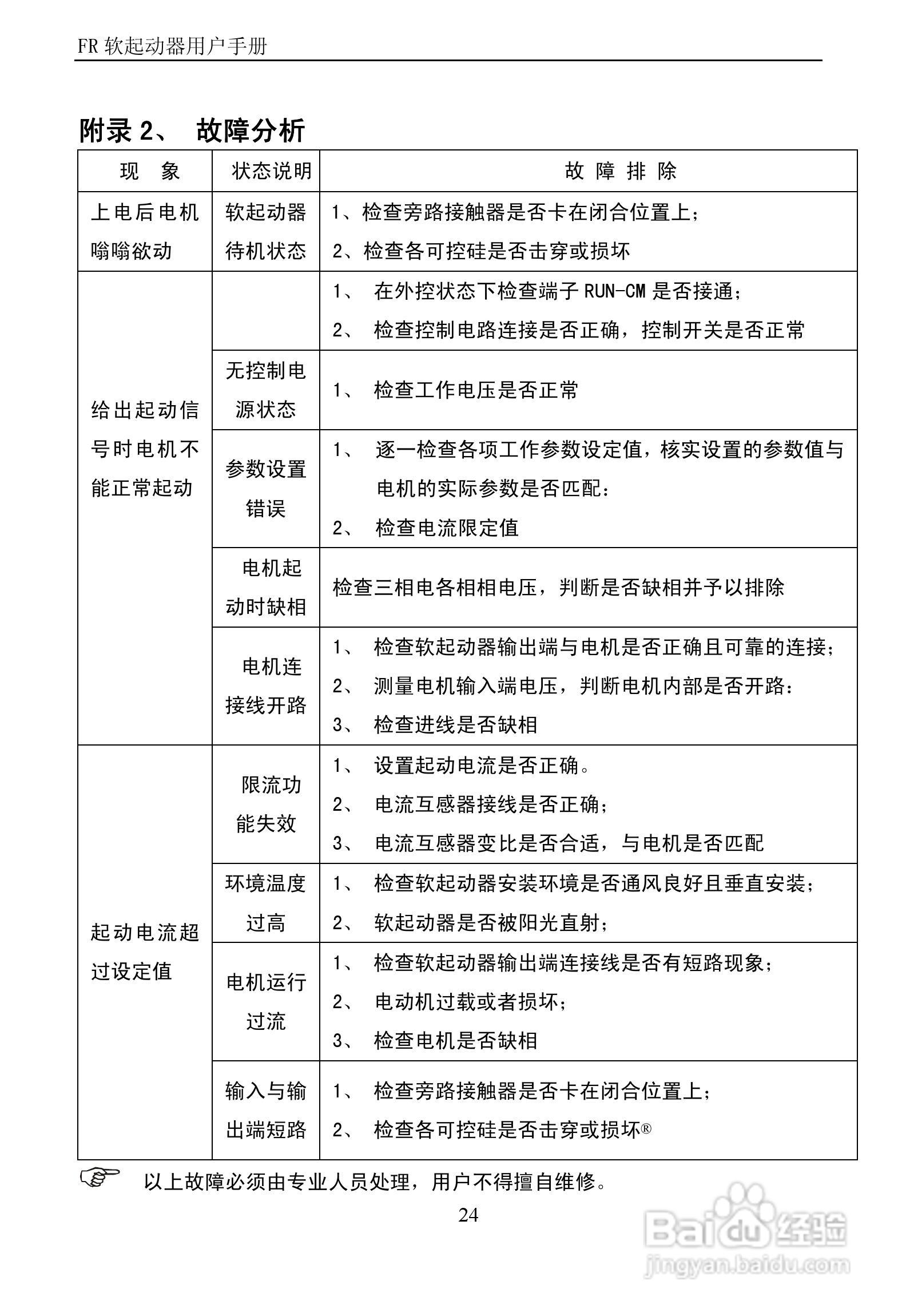
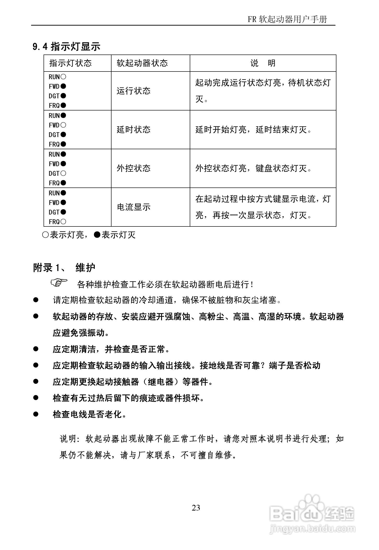
本篇为《中源FR1000电机软起动器说明书V3.0》,主要介绍该产品的使用方法以及常见故障解决方案。
(共篇)
上一篇:
|
下一篇:
声明:
本网站引用、摘录或转载内容仅供网站访问者交流或参考,不代表本站立场,如存在版权或非法内容,请联系站长删除,联系邮箱:site.kefu@qq.com。
相关推荐
中源FR1000电机软起动器说明书V3.0:[2]
阅读量:42
摩托托尼MVC Plus 软起动器中文说明书:[3]
阅读量:85
JJR1000-2000软起动器说明书:[1]
阅读量:55
QCR电机软起动器说明书:[1]
阅读量:110
QCR电机软起动器说明书:[2]
阅读量:94
猜你喜欢
佛牌是什么
过期药品属于什么垃圾
hurry是什么意思
汽车1.5t是什么意思
晚上尿多是什么原因
lgbt是什么意思啊
武汉有什么好玩的
絮絮叨叨是什么意思
someone like you 什么意思
什么是人
猜你喜欢
领导谈话自己该说什么
落枕了什么办法最有效
甲烷是什么
mood是什么意思
each是什么意思
restaurant什么意思
载歌载舞的载是什么意思
hill是什么意思
gpa是什么
反复发烧是什么原因