指南生活
首页
美食营养
手工爱好
生活家居
返回
指南生活
首页
美食营养
游戏数码
手工爱好
生活家居
健康养生
运动户外
职场理财
情感交际
母婴教育
时尚美容
知识问答
生活知识
生活百科
搜索
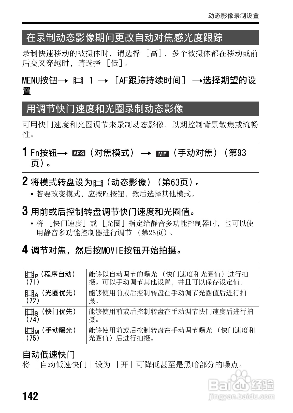
SONY索尼 α99(SLT-A99) 数码相机说明书:[15]
2026-04-18 08:27:14
本篇为《SONY索尼 α99(SLT-A99) 数码相机说明书》,主要介绍该产品的使用方法以及常见故障解决方案。
(共篇)
上一篇:
|
下一篇:
声明:
本网站引用、摘录或转载内容仅供网站访问者交流或参考,不代表本站立场,如存在版权或非法内容,请联系站长删除,联系邮箱:site.kefu@qq.com。
相关推荐
SONY索尼 α99(SLT-A99) 数码相机说明书:[11]
阅读量:130
SONY索尼 α99(SLT-A99) 数码相机说明书:[20]
阅读量:27
SONY索尼 α99(SLT-A99) 数码相机说明书:[19]
阅读量:144
SONY索尼 α99(SLT-A99) 数码相机说明书:[23]
阅读量:47
SONY索尼 α99(SLT-A99) 数码相机说明书:[18]
阅读量:70
猜你喜欢
晚上好日语怎么说
怎么切土豆丝
微信电脑版怎么下载
盆腔炎怎么检查
empty怎么读
怎么收藏淘宝店铺
女孩英语怎么说
怎么去脚臭
泡沫胶怎么去除
ps怎么去色
猜你喜欢
地贫筛查结果怎么看
脚底脱皮怎么办
舌头疼怎么办
研究方法怎么写
罗宋汤怎么做
dnf怎么打红字
电脑怎么扫描二维码
怎么增强wifi信号
怎么安装驱动
荠菜怎么做最好吃