竞聘演说稿怎么写?
1、一、 梳理岗位职责,确定岗冷轿位能力
如何来梳理岗位需要的能力呢?
学会“依事寻理”。我们很多人在考虑岗位的要求时总是想着“计划能力”“组织能力”“协调能力”这些精要的词语。其实你应该反向思维,所谓的反向思维就是,你应该先考虑这个岗位都需要做哪些事情?比如:这个岗位需要接待外宾,经常有外国客户到公司来考察。那么就可以从这里提炼出:接待礼仪,外语要求。如果需要开拓市场,与客户进行谈判。那么就可以提炼出:市场开拓能力,商务谈判技巧等。如果这个岗位需要经常组织活动,活跃公司文化。那么就可以提炼出:活动组织能力等。总之,你应该爱吐泛先考虑的是都需要做哪些事情,然后再进行岗位能力提炼。
2、一、根据岗位所需能力做自我能力匹配

3、目前应聘岗位上需要提升或者改善的问题
为了避免敏感,不用特别提出问题。比如,目前业务部门的业绩比较低,市场开拓不够。就直接说:“我认为业务一部的销售业绩明年还可以提升60%,市场开拓何侵还可以增加7-9家新的客户。我对以前的数据进行了分析,目前在销售一部中使用我们产品的客户2015年前有17家,2016后变成了9家,一下子失去了一半的客户,通过对这几个客户的调查与沟通,主要反馈是我们在客户维护上不够及时,客户使用了我们产品后,我们的销售人员就再也没有去过这些公司,客户遇到问题需要我们技术人员帮忙,但是技术人员总是因为忙而无暇顾及……因此,我认为,2017年我们要狠抓客户服务工作并进行落实,(说出你的计划)。
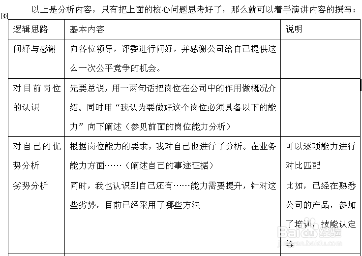
4、撰写竞聘稿思路


声明:本网站引用、摘录或转载内容仅供网站访问者交流或参考,不代表本站立场,如存在版权或非法内容,请联系站长删除,联系邮箱:site.kefu@qq.com。