指南生活
首页
美食营养
手工爱好
生活家居
返回
指南生活
首页
美食营养
游戏数码
手工爱好
生活家居
健康养生
运动户外
职场理财
情感交际
母婴教育
时尚美容
知识问答
生活知识
搜索
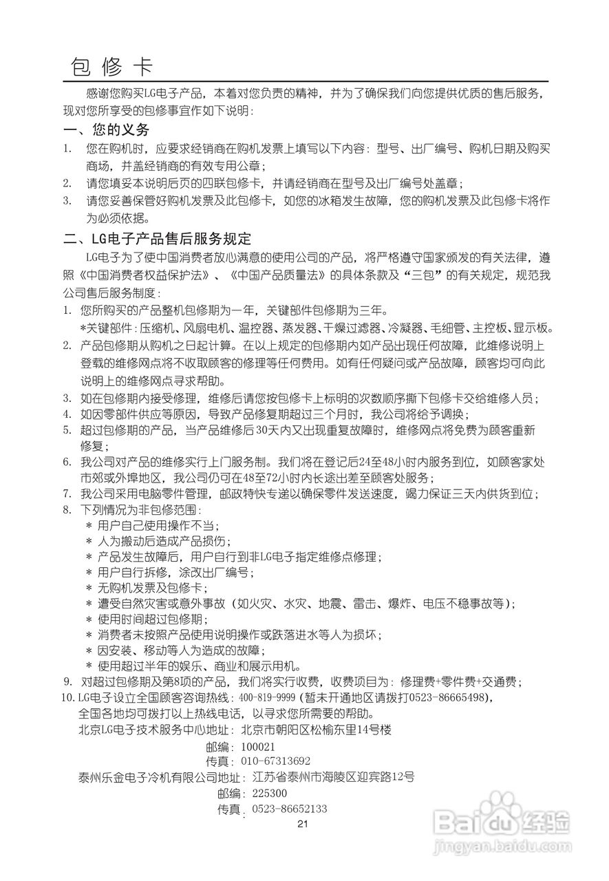
LG BCD-231DGQ电冰箱说明书:[3]
2026-03-16 22:01:03
(共篇)
上一篇:
声明:
本网站引用、摘录或转载内容仅供网站访问者交流或参考,不代表本站立场,如存在版权或非法内容,请联系站长删除,联系邮箱:site.kefu@qq.com。
相关推荐
长春到熊岳城火车时刻表如何查询
阅读量:25
如何解决暖气不热的问题
阅读量:194
卡拉OK房和家庭影院装修是一样的吗?
阅读量:78
科伏五金:液压升降平台老化漏油怎么解决
阅读量:76
UC浏览器设置地址栏输入标签时右侧打开并激活
阅读量:174
猜你喜欢
怎么矫正近视眼
羊头的做法大全
鹅肉的家常做法
为什么会长黄褐斑
麻婆豆腐的做法大全
为什么会长智齿
顿号怎么打
右眼跳是为什么
鸡蛋布丁的做法
孕妇腿抽筋是怎么回事
猜你喜欢
会稽怎么读
先进事迹材料怎么写
淘宝网店怎么开
自制黄豆酱的做法
凉拌黄豆芽的做法
香蕉为什么是弯的
蘑菇汤的家常做法
怎么去湿气
墨斗鱼的做法
全自动洗衣机怎么用