指南生活
首页
美食营养
手工爱好
生活家居
返回
指南生活
首页
美食营养
游戏数码
手工爱好
生活家居
健康养生
运动户外
职场理财
情感交际
母婴教育
时尚美容
知识问答
生活知识
生活百科
搜索
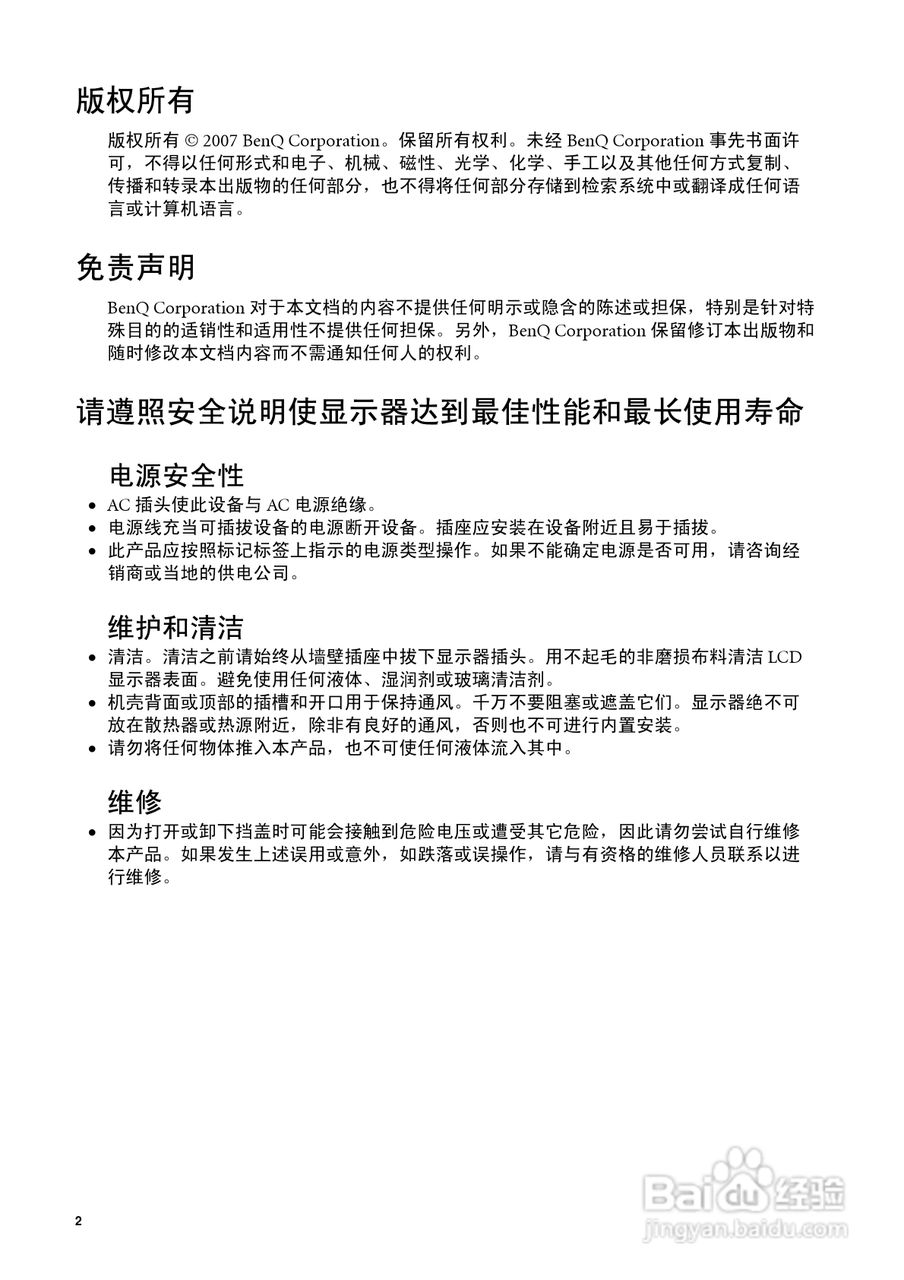
明基FP241VW液晶显示器使用说明书:[1]
2026-04-09 01:10:46
(共篇)
下一篇:
声明:
本网站引用、摘录或转载内容仅供网站访问者交流或参考,不代表本站立场,如存在版权或非法内容,请联系站长删除,联系邮箱:site.kefu@qq.com。
相关推荐
华硕VW199液晶显示器使用说明书:[1]
阅读量:81
液晶显示器的安装
阅读量:97
液晶显示器如何消磁
阅读量:142
液晶显示器有线条的解决方法
阅读量:184
液晶显示器启动时间长的解决方法
阅读量:119
猜你喜欢
鸿鹄之志是什么意思
国防生是什么意思
独赢是什么意思
抗氧化是什么意思
什么手机便宜又好用
小产权房什么意思
醋泡生姜的功效与作用
work是什么意思
取什么名字
地面砖什么样的好
猜你喜欢
微薄是什么意思
干饭是什么意思
任劳任怨的意思
骑缝章是什么意思
亚油酸的作用
姘头是什么意思
一树梨花压海棠是什么意思
海藻面膜的作用
共勉是什么意思
one piece什么意思