指南生活
首页
美食营养
手工爱好
生活家居
返回
指南生活
首页
美食营养
游戏数码
手工爱好
生活家居
健康养生
运动户外
职场理财
情感交际
母婴教育
时尚美容
知识问答
生活知识
生活百科
搜索
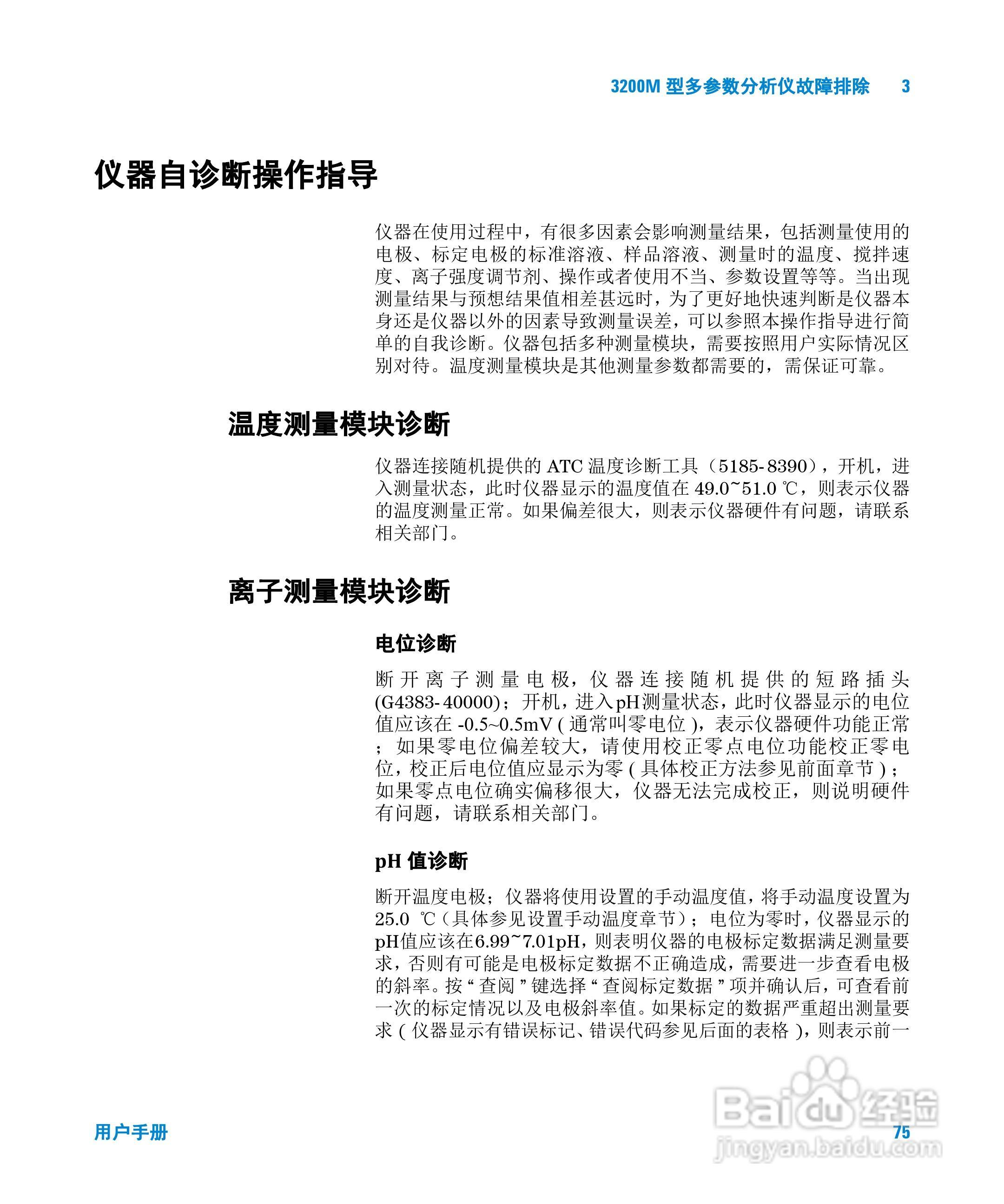
Agilent 3200M多参数分析仪用户手册:[8]
2026-04-25 16:49:26
本篇为《Agilent 3200M多参数分析仪用户手册》,主要介绍该产品的使用方法以及常见故障解决方案。
(共篇)
上一篇:
|
下一篇:
声明:
本网站引用、摘录或转载内容仅供网站访问者交流或参考,不代表本站立场,如存在版权或非法内容,请联系站长删除,联系邮箱:site.kefu@qq.com。
相关推荐
Agilent 3200M多参数分析仪用户手册:[9]
阅读量:29
Agilent 3200M多参数分析仪用户手册:[7]
阅读量:125
Agilent 1120一体式液相色谱仪用户手册:[8]
阅读量:182
Agilent 1120一体式液相色谱仪用户手册:[3]
阅读量:161
Agilent 1120一体式液相色谱仪用户手册:[6]
阅读量:134
猜你喜欢
运动会广播稿30字
什么是民族区域自治
幸福树的养殖方法和注意事项
什么是车船税
sight是什么意思
杜嘉班纳什么档次
什么是近视眼
兔子养殖
chart是什么意思
摘要是什么
猜你喜欢
西安有什么好玩的地方
农村养殖好项目
太妹是什么意思
什么是创造性思维
孕吐从什么时候开始
相忘于江湖是什么意思
运动服装品牌
伏特加什么味道
中国养殖网
雅典娜是什么神