指南生活
首页
美食营养
手工爱好
生活家居
返回
指南生活
首页
美食营养
游戏数码
手工爱好
生活家居
健康养生
运动户外
职场理财
情感交际
母婴教育
时尚美容
知识问答
生活知识
搜索
佳川BP60-A3/A2系列高性能变频器使用说明书:[2]
2026-02-24 17:20:01
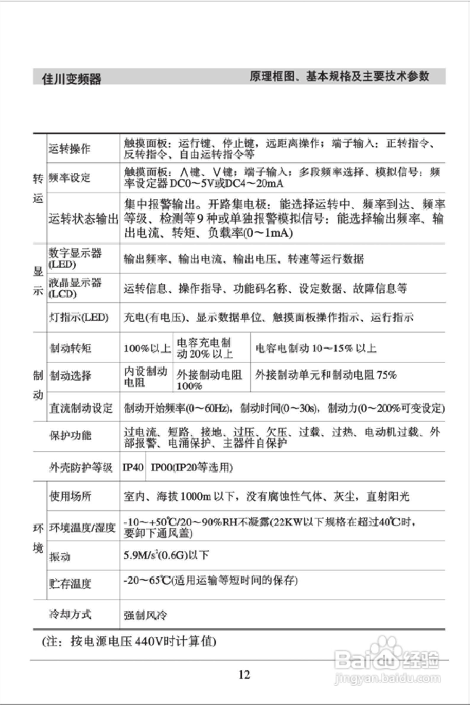
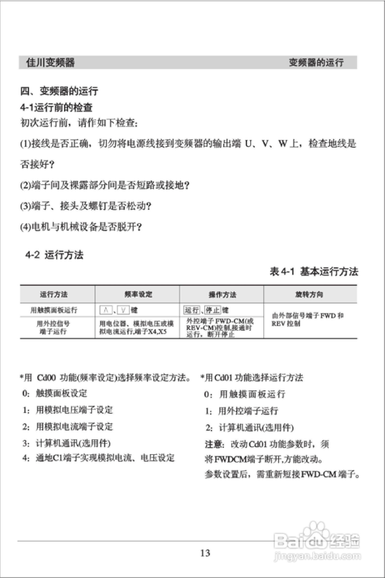
本篇为《佳川BP60-A3/A2系列高性能变频器使用说明书》,主要介绍该产品的使用方法以及常见故障解决方案。
(共篇)
上一篇:
|
下一篇:
声明:
本网站引用、摘录或转载内容仅供网站访问者交流或参考,不代表本站立场,如存在版权或非法内容,请联系站长删除,联系邮箱:site.kefu@qq.com。
相关推荐
粉煤灰仓库怎样建简单又牢固
阅读量:157
一亩田多少个平方怎么算
阅读量:154
这些草本干燥
阅读量:33
银耳汤的制作方法
阅读量:182
如何快速剥荔枝?
阅读量:194
猜你喜欢
不能自己的意思
既往不咎的意思
一什么音乐厅
转瞬即逝意思
爱祝福
bios是什么意思
dha什么时候吃
员工生日祝福
什么工作轻松又赚钱
流拍是什么意思
猜你喜欢
魔兽争霸4什么时候出
强化地板什么牌子好
melon是什么意思
30岁女人用什么护肤品
卑躬屈膝的意思
克制的意思
international是什么意思
卯代表什么生肖
染什么颜色头发显白
不约而同的意思是什么