指南生活
首页
美食营养
手工爱好
生活家居
返回
指南生活
首页
美食营养
游戏数码
手工爱好
生活家居
健康养生
运动户外
职场理财
情感交际
母婴教育
时尚美容
知识问答
生活知识
生活百科
搜索
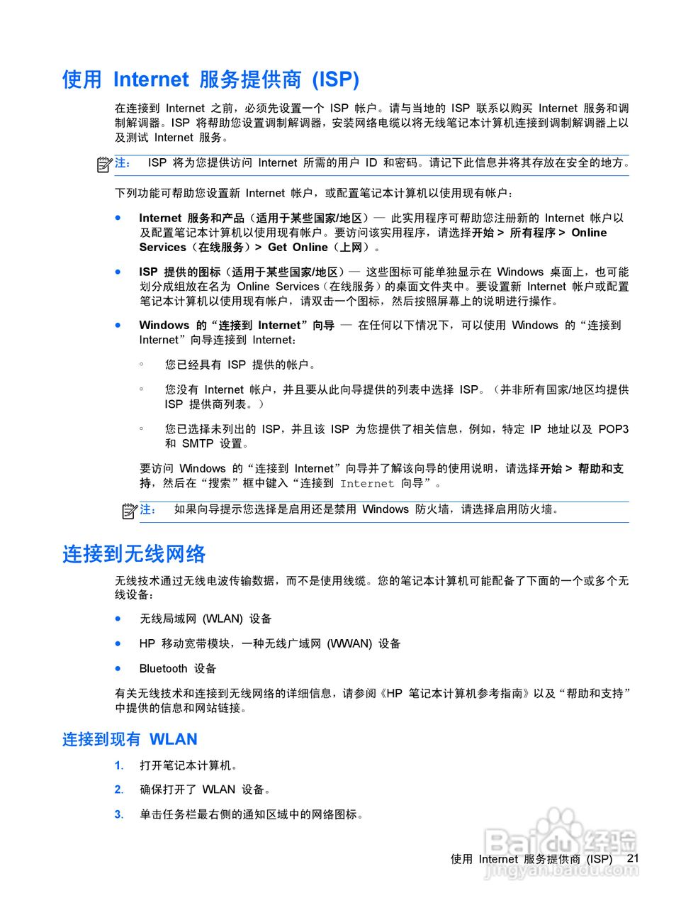
惠普(康柏) HP ProBook 6560b笔记本电脑说明书:[3]
2026-04-19 07:52:31
本篇为《惠普(康柏) HP ProBook 6560b笔记本电脑说明书》,主要介绍该产品的使用方法以及常见故障解决方案。
(共篇)
上一篇:
|
下一篇:
声明:
本网站引用、摘录或转载内容仅供网站访问者交流或参考,不代表本站立场,如存在版权或非法内容,请联系站长删除,联系邮箱:site.kefu@qq.com。
相关推荐
惠普(康柏) HP ProBook 6560b笔记本电脑说明书:[2]
阅读量:41
惠普(康柏) HP ProBook 6560b笔记本电脑说明书:[5]
阅读量:179
惠普打印机扫描怎么用
阅读量:56
惠普打印机如何安装驱动程序
阅读量:84
惠普打印机怎么双面打印
阅读量:177
猜你喜欢
南翔生活网
复盘是什么意思
受精卵着床有什么症状
怎么样写辞职报告
免冠照片是什么意思
如何备份手机通讯录
生活中的数学知识
如何有效戒烟
电脑接电视怎么接
兰州拉面的汤怎么做
猜你喜欢
武汉城市职业学院怎么样
芜湖生活传真
吸猫是啥意思是什么
ps如何美白
三级生活片
网上买票怎么取票
如何调整图片大小
微信订票怎么取票
拳皇97怎么开始
jsp怎么打开