指南生活
首页
美食营养
手工爱好
生活家居
返回
指南生活
首页
美食营养
游戏数码
手工爱好
生活家居
健康养生
运动户外
职场理财
情感交际
母婴教育
时尚美容
知识问答
生活知识
搜索
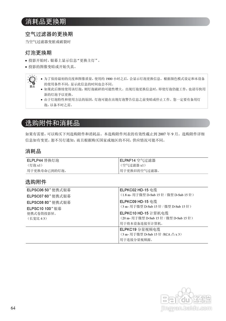
爱普生EH-DM2投影仪使用说明书:[7]
2025-12-17 17:28:41
本篇为《爱普生EH-DM2投影仪使用说明书》,主要介绍该产品的使用方法以及常见故障解决方案。
(共篇)
上一篇:
|
下一篇:
声明:
本网站引用、摘录或转载内容仅供网站访问者交流或参考,不代表本站立场,如存在版权或非法内容,请联系站长删除,联系邮箱:site.kefu@qq.com。
相关推荐
爱普生EH-DM2投影仪使用说明书:[9]
阅读量:105
爱普生EH-TW450投影仪使用说明书:[2]
阅读量:83
爱普生EH-TW450投影仪使用说明书:[4]
阅读量:96
爱普生EH-TW450投影仪使用说明书:[1]
阅读量:160
爱普生投影仪如何实现无线投影
阅读量:168
猜你喜欢
居住证明怎么开
胤怎么读音
国民党为什么会失败
大蒜怎么保存不发芽
腰部酸痛是怎么回事
左眼睛上眼皮一直跳怎么回事
pants怎么读
天珠是怎么形成的
迷你世界怎么下载
何宝生为什么出家
猜你喜欢
英雄联盟手游怎么下载
酸辣土豆丝的做法
宫颈糜烂怎么引起的
命题说话编不下去了怎么办
心跳过快怎么办怎么解决
匝怎么读
eric怎么读
微信怎么拍一拍对方
我的世界铁砧怎么做
伤口化脓怎么处理