怎么吧刚发的微博推广
1、写微博 发布

1、点击右上角的账户设置 再点击 账户绑定


1、绑定淘宝账号 用来支付推广费用!

1、点击首页 找到想要推广的微博 点击推广

1、支付 完成

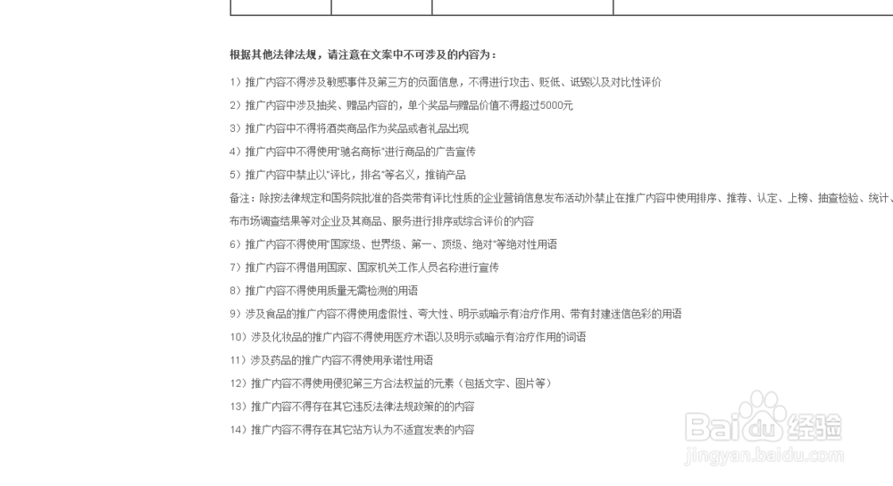
1、以下是推广审核规范 请认真查看!! 不要盲目推广 !! 罚款的!






声明:本网站引用、摘录或转载内容仅供网站访问者交流或参考,不代表本站立场,如存在版权或非法内容,请联系站长删除,联系邮箱:site.kefu@qq.com。
阅读量:88
阅读量:168
阅读量:154
阅读量:81
阅读量:153