指南生活
首页
美食营养
手工爱好
生活家居
返回
指南生活
首页
美食营养
游戏数码
手工爱好
生活家居
健康养生
运动户外
职场理财
情感交际
母婴教育
时尚美容
知识问答
搜索
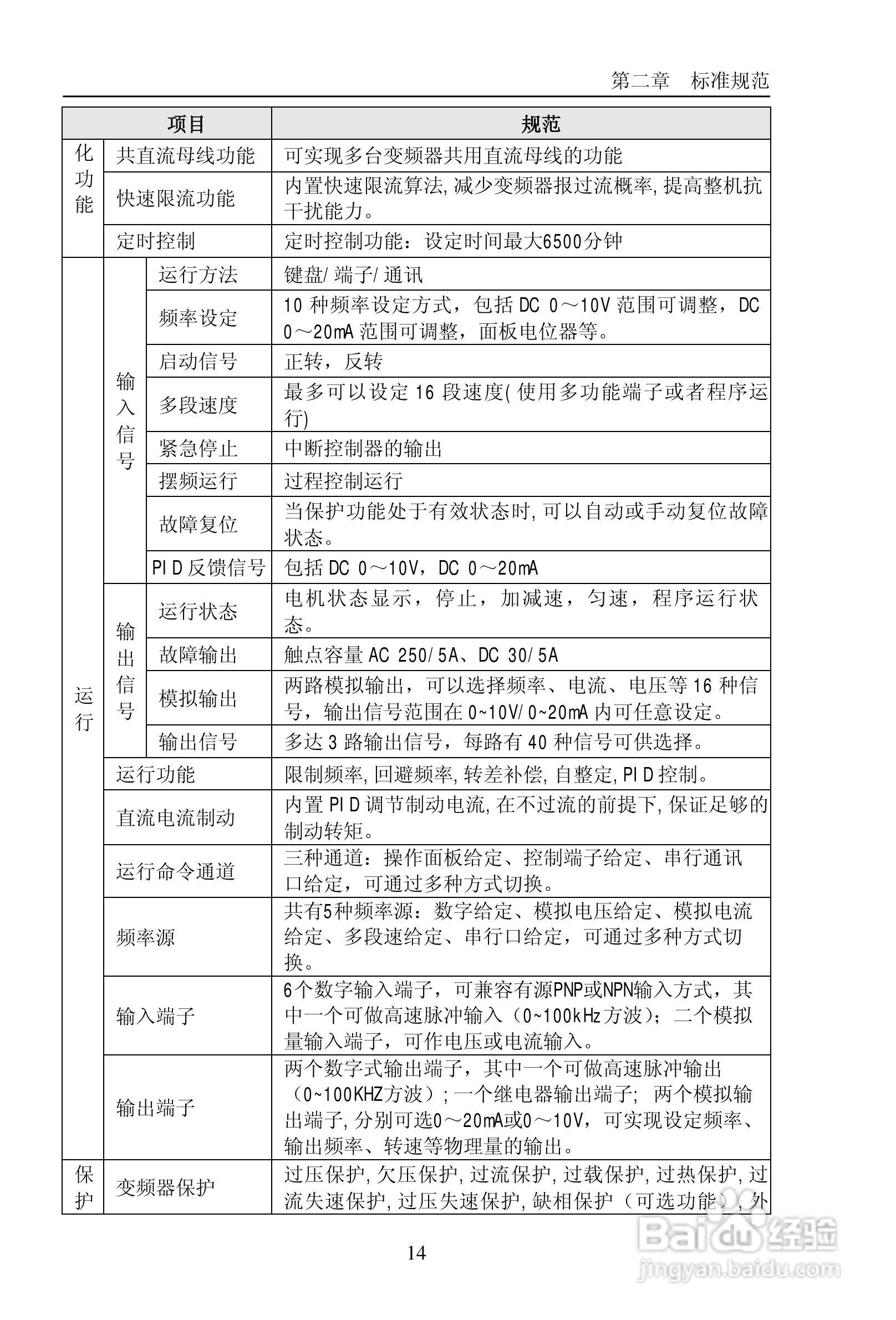
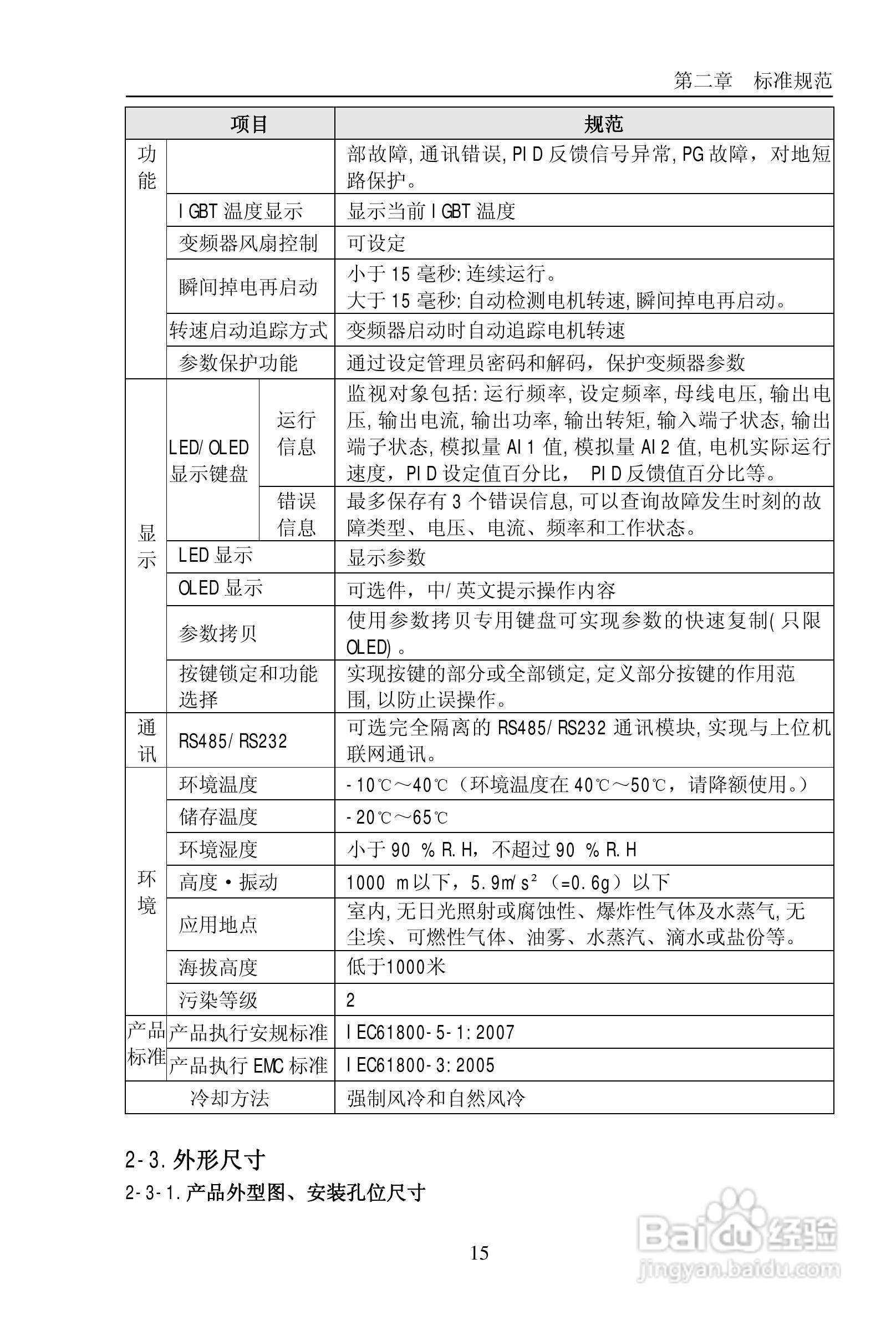
普传PI9200-075G2变频器使用说明书:[2]
2025-11-28 18:25:15
本篇为《普传PI9200-075G2变频器使用说明书》,主要介绍该产品的使用方法以及常见故障解决方案。
(共篇)
上一篇:
|
下一篇:
声明:
本网站引用、摘录或转载内容仅供网站访问者交流或参考,不代表本站立场,如存在版权或非法内容,请联系站长删除,联系邮箱:site.kefu@qq.com。
相关推荐
普传PI9200-075G2变频器使用说明书:[15]
阅读量:110
使用说明书wf2651使用指南
阅读量:161
使用说明书封面怎么做
阅读量:94
普传PI9200-075G2变频器使用说明书:[17]
阅读量:37
普传PI9200-075G2变频器使用说明书:[11]
阅读量:122
猜你喜欢
电脑屏保密码怎么设置
猕猴桃怎么吃才正确
苹果4s怎么下载软件
肚子大怎么减肥
安植化妆品怎么样
老公不行怎么办
边境牧羊犬怎么训练
后脑勺疼怎么回事
公司介绍怎么写
怎么唱歌不跑调
猜你喜欢
怎么删除差评
蛋疼怎么办
怎么查中考成绩
qq密码怎么找回
京东怎么联系卖家
孕妇羊水多怎么办
水疗怎么做
怎么设置输入法
我的世界空岛怎么做
怎么删除输入法