指南生活
首页
美食营养
手工爱好
生活家居
返回
指南生活
首页
美食营养
游戏数码
手工爱好
生活家居
健康养生
运动户外
职场理财
情感交际
母婴教育
时尚美容
知识问答
生活知识
搜索
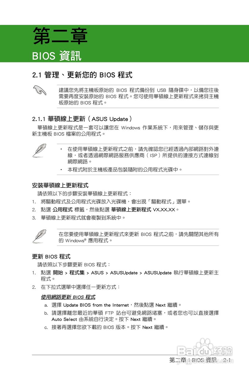
ASUS P7H55/USB3主板使用手册:[5]
2025-12-27 10:08:53
本篇为《ASUS P7H55/USB3主板使用手册》,主要介绍该产品的使用方法以及常见故障解决方案。
(共篇)
上一篇:
|
下一篇:
声明:
本网站引用、摘录或转载内容仅供网站访问者交流或参考,不代表本站立场,如存在版权或非法内容,请联系站长删除,联系邮箱:site.kefu@qq.com。
相关推荐
主板安装cpu教程
阅读量:72
如何识别usb3.0
阅读量:105
xp 使用USB3.0
阅读量:125
如何升级电脑USB3.0
阅读量:171
如何检测主板是否支持USB3.0
阅读量:28
猜你喜欢
三月什么花开
赤潮是什么
运动英文
维生素b的食物
二层牛皮是什么意思
牛养殖
芃字五行属什么
darling什么意思
8月15是什么节日
qq超级会员有什么用
猜你喜欢
文竹的养殖方法
运动会班牌
玉兰花什么时候开
好听的近义词是什么
serious什么意思
18万左右买什么车好
致跳高运动员加油稿
emmm什么意思
镜像文件是什么意思
retry是什么意思