指南生活
首页
美食营养
手工爱好
生活家居
返回
指南生活
首页
美食营养
游戏数码
手工爱好
生活家居
健康养生
运动户外
职场理财
情感交际
母婴教育
时尚美容
知识问答
生活知识
生活百科
搜索
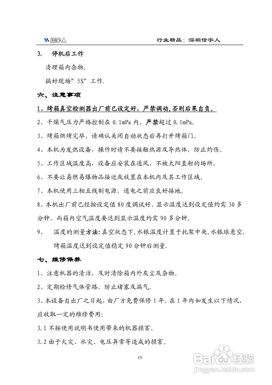
XKX7-210A 型自动真空烤箱使用说明书:[2]
2026-03-27 19:26:22
(共篇)
上一篇:
|
下一篇:
声明:
本网站引用、摘录或转载内容仅供网站访问者交流或参考,不代表本站立场,如存在版权或非法内容,请联系站长删除,联系邮箱:site.kefu@qq.com。
相关推荐
欧洲买房移民,选择哪个国家更好
阅读量:63
三国志14卡顿解决方法
阅读量:58
三国志9威力加强版怎样炒粮
阅读量:72
三国志13PK怎样帮武将刷特技
阅读量:187
三国志12 战车战法心得 战车武将解析
阅读量:142
猜你喜欢
oz是什么意思
辣椒怎么腌制好吃
昙花什么时候开
运动短裤
小说三要素是什么
什么电视好
石英表是什么意思
桂花树的养殖方法和注意事项
胆是什么意思
除却巫山不是云什么意思
猜你喜欢
劳动手册是什么
互联网+是什么意思
移动客服密码是什么
潋滟是什么意思
维生素c的作用
刘备是个什么样的人
什么是root
caco3是什么
游戏闪退是什么原因
农历十月初一是什么节日