指南生活
首页
美食营养
手工爱好
生活家居
返回
指南生活
首页
美食营养
游戏数码
手工爱好
生活家居
健康养生
运动户外
职场理财
情感交际
母婴教育
时尚美容
知识问答
生活知识
搜索
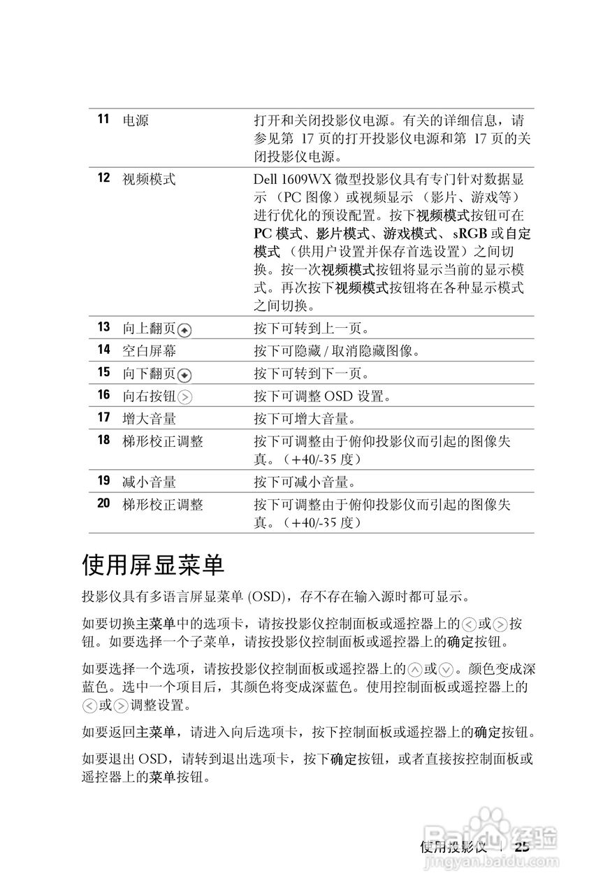
DELL Dell 1609WX投影机说明书:[3]
2025-12-03 16:20:11
本篇为《DELL Dell 1609WX投影机说明书》,主要介绍该产品的使用方法以及常见故障解决方案。
(共篇)
上一篇:
|
下一篇:
声明:
本网站引用、摘录或转载内容仅供网站访问者交流或参考,不代表本站立场,如存在版权或非法内容,请联系站长删除,联系邮箱:site.kefu@qq.com。
相关推荐
DELL Dell 1210S投影机说明书:[3]
阅读量:161
DELL Dell 1410X投影机说明书:[3]
阅读量:162
DELL Dell 1510X投影机说明书:[8]
阅读量:52
DELL Dell 1510X投影机说明书:[1]
阅读量:190
DELL Dell 1210S投影机说明书:[4]
阅读量:116
猜你喜欢
八宝粥怎么煮
被马蜂蛰了怎么办
末影龙蛋怎么孵化
怎么扫描
郫县怎么读
苹果5s怎么开机
淘宝店铺怎么改名字
东北师范大学怎么样
坏蛋是怎么炼成的
孔雀鱼怎么分公母
猜你喜欢
word怎么设置行距
佚名怎么读
莴苣怎么做好吃
微信删除好友怎么找回
中考分数怎么算
你怎么连话都说不清楚
qq怎么转账
清宫表怎么看
农行k宝密码忘了怎么办
怎么注销微博账号