指南生活
首页
美食营养
手工爱好
生活家居
返回
指南生活
首页
美食营养
游戏数码
手工爱好
生活家居
健康养生
运动户外
职场理财
情感交际
母婴教育
时尚美容
知识问答
生活知识
搜索
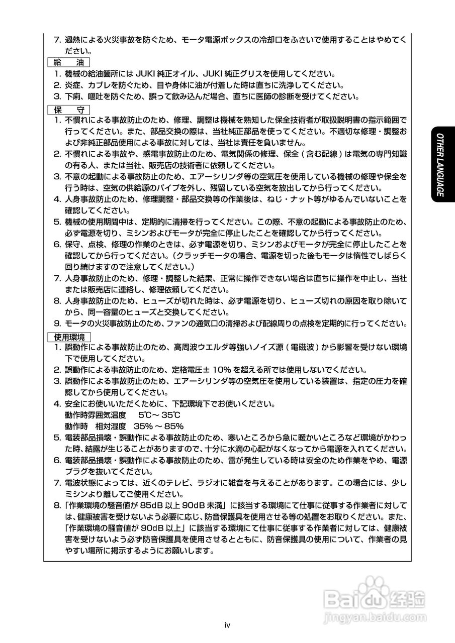
JUKI DDL-9000B电脑直驱高速平缝机说明书:[4]
2025-12-27 05:45:53
本篇为《JUKI DDL-9000B电脑直驱高速平缝机说明书》,主要介绍该产品的使用方法以及常见故障解决方案。
(共篇)
上一篇:
|
下一篇:
声明:
本网站引用、摘录或转载内容仅供网站访问者交流或参考,不代表本站立场,如存在版权或非法内容,请联系站长删除,联系邮箱:site.kefu@qq.com。
相关推荐
怎么给空调加雪种
阅读量:192
空调e7故障代码
阅读量:160
自来水管清洗流程及需要注意的细节
阅读量:174
美的空调e4代号故障原因是什么
阅读量:62
空调怎么加氟
阅读量:92
猜你喜欢
分隔符怎么删除
ppsspp怎么用
大连大学怎么样
散光是怎么回事
斯柯达怎么样
辣椒油怎么做才能又辣又香
宝宝满月怎么发朋友圈
锦湖轮胎怎么样
怎么去痘坑
贴膜有气泡怎么办
猜你喜欢
c盘怎么格式化
怎么唱好歌
气的笔顺怎么写
赛尔号泰坦怎么打
日本料理怎么吃
ppt怎么转换成word
小米机顶盒怎么安装
cad怎么导出jpg
做微商怎么找客源
日语姐姐怎么说