指南生活
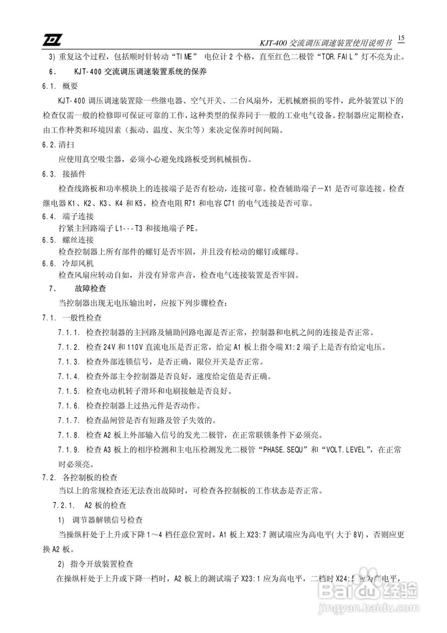
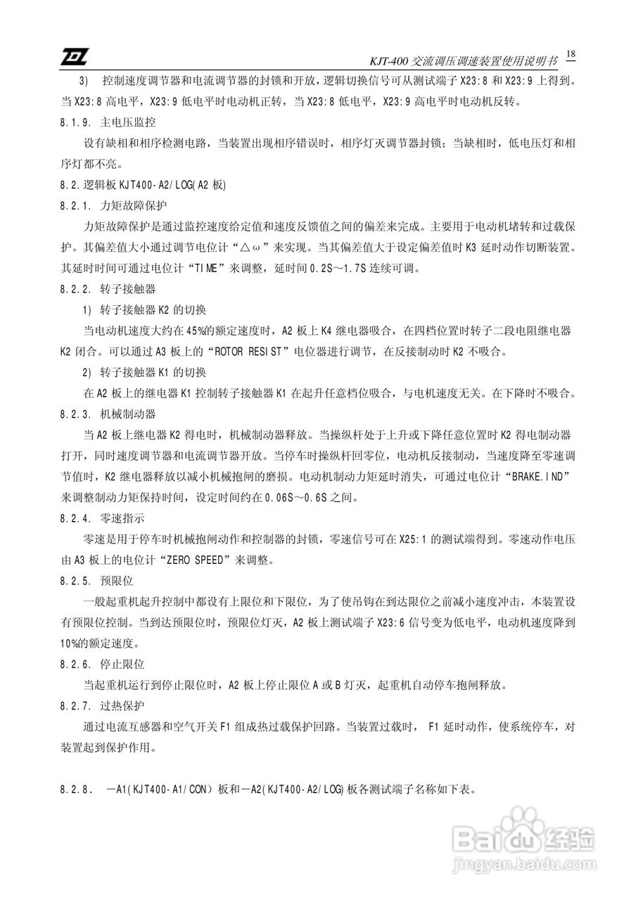
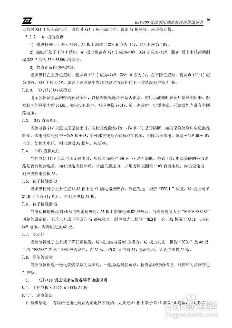
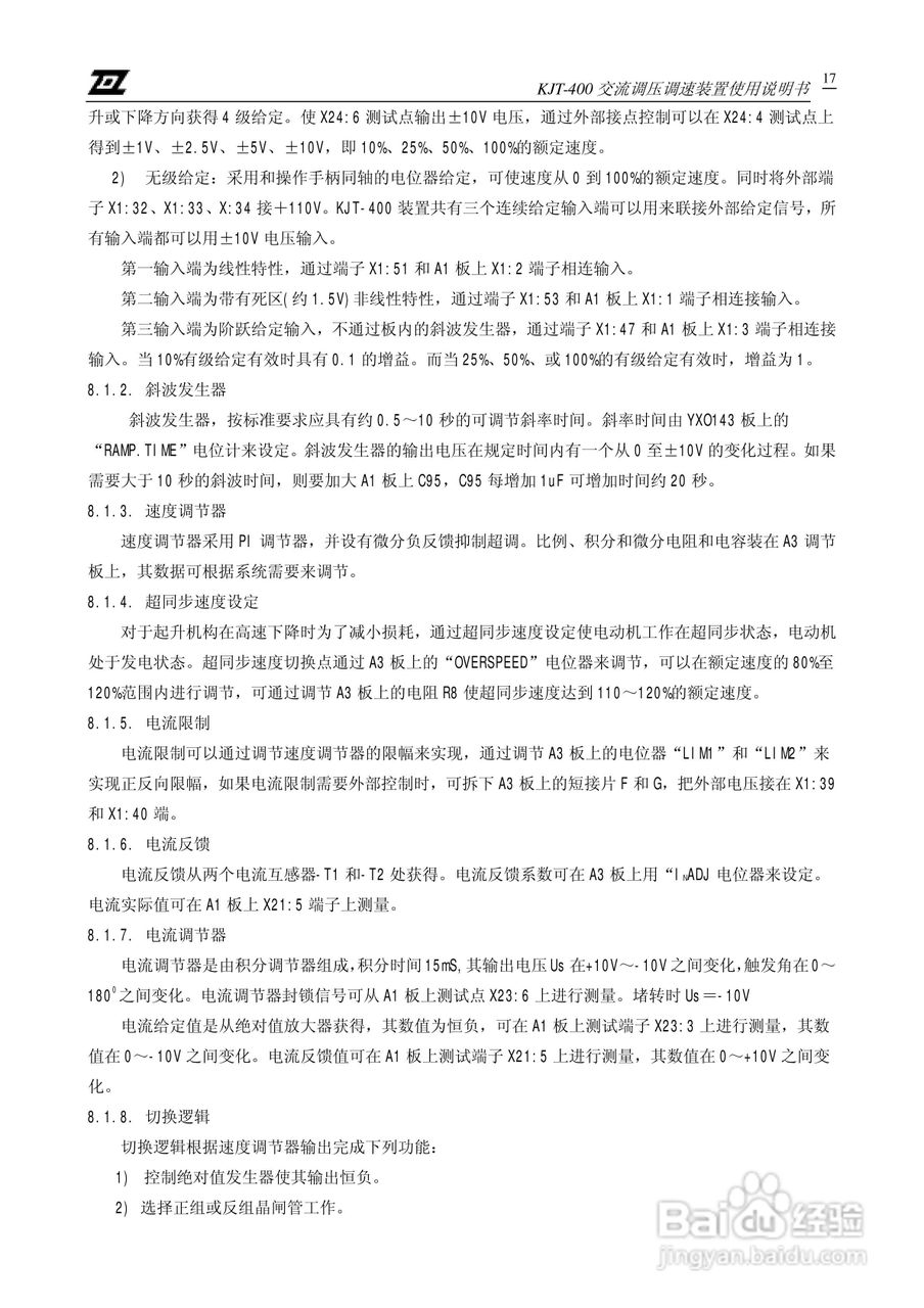
首页
美食营养
手工爱好
生活家居
返回
指南生活
首页
美食营养
游戏数码
手工爱好
生活家居
健康养生
运动户外
职场理财
情感交际
母婴教育
时尚美容
知识问答
生活知识
生活百科
搜索
KJT-400交流调压调速装置使用说明书:[2]
2026-03-26 10:09:57
本篇为《KJT-400交流调压调速装置使用说明书》,主要介绍该产品的使用方法以及常见故障解决方案。
(共篇)
上一篇:
|
下一篇:
声明:
本网站引用、摘录或转载内容仅供网站访问者交流或参考,不代表本站立场,如存在版权或非法内容,请联系站长删除,联系邮箱:site.kefu@qq.com。
相关推荐
KJT-400交流调压调速装置使用说明书:[3]
阅读量:25
西门子变频调速柜SINAMICS G150使用说明书:[2]
阅读量:68
使用说明书封面怎么做
阅读量:118
WCT-PLC冲击式可编程微机调速器调速器说明书:[2]
阅读量:72
使用说明书wf2651使用指南
阅读量:166
猜你喜欢
果的笔顺怎么写
刘谦为什么突然不火了
葡萄用英语怎么说
痛经怎么缓解
手机密码忘了怎么开锁
怎么煮粽子
喝酒为什么会脸红
脑膜炎是怎么引起的
苹果手机怎么清理垃圾
under怎么读
猜你喜欢
手机掉水里了应该怎么处理
青蒜的做法
猫为什么怕黄瓜
gift怎么读
口臭怎么办
麻辣烫怎么做
空调为什么会漏水
喝酒后胃难受怎么办
申通快递怎么样
湿气重的人怎么排湿