指南生活
首页
美食营养
手工爱好
生活家居
返回
指南生活
首页
美食营养
游戏数码
手工爱好
生活家居
健康养生
运动户外
职场理财
情感交际
母婴教育
时尚美容
搜索
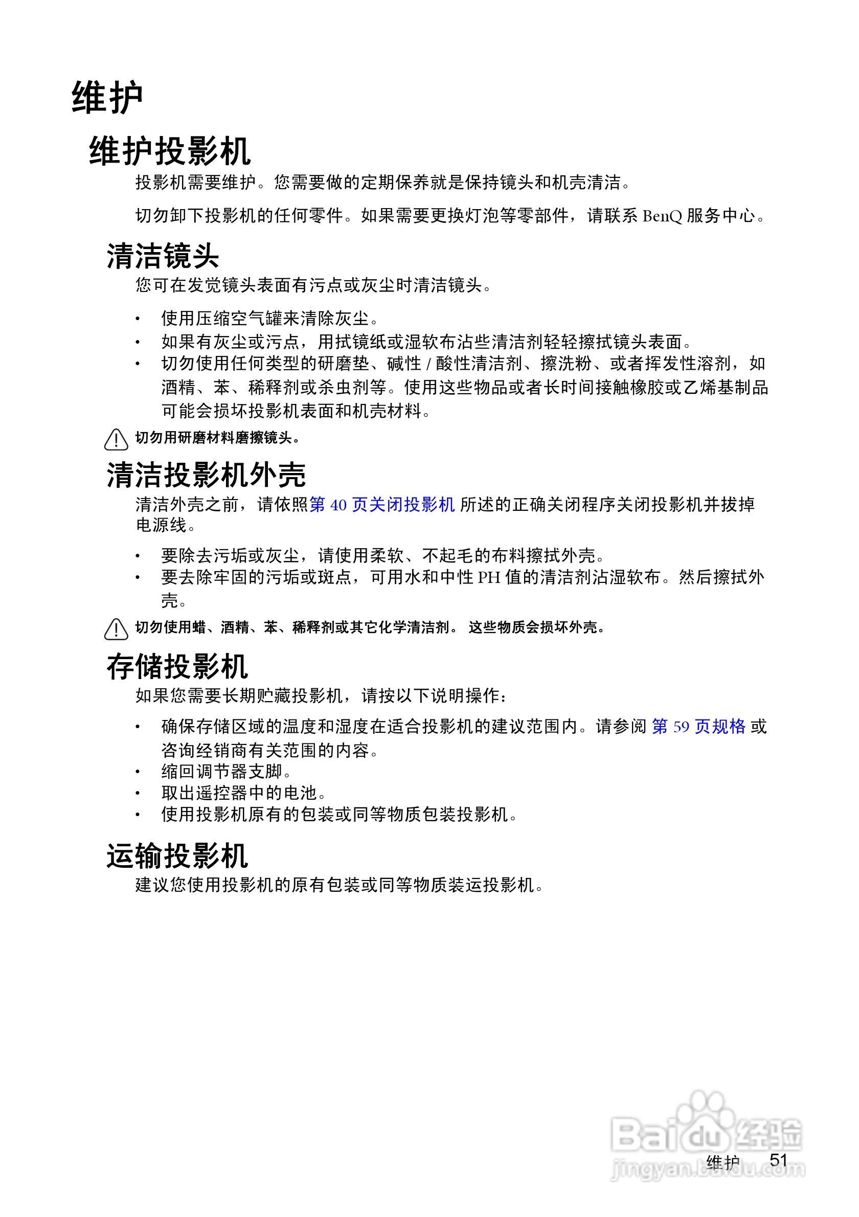
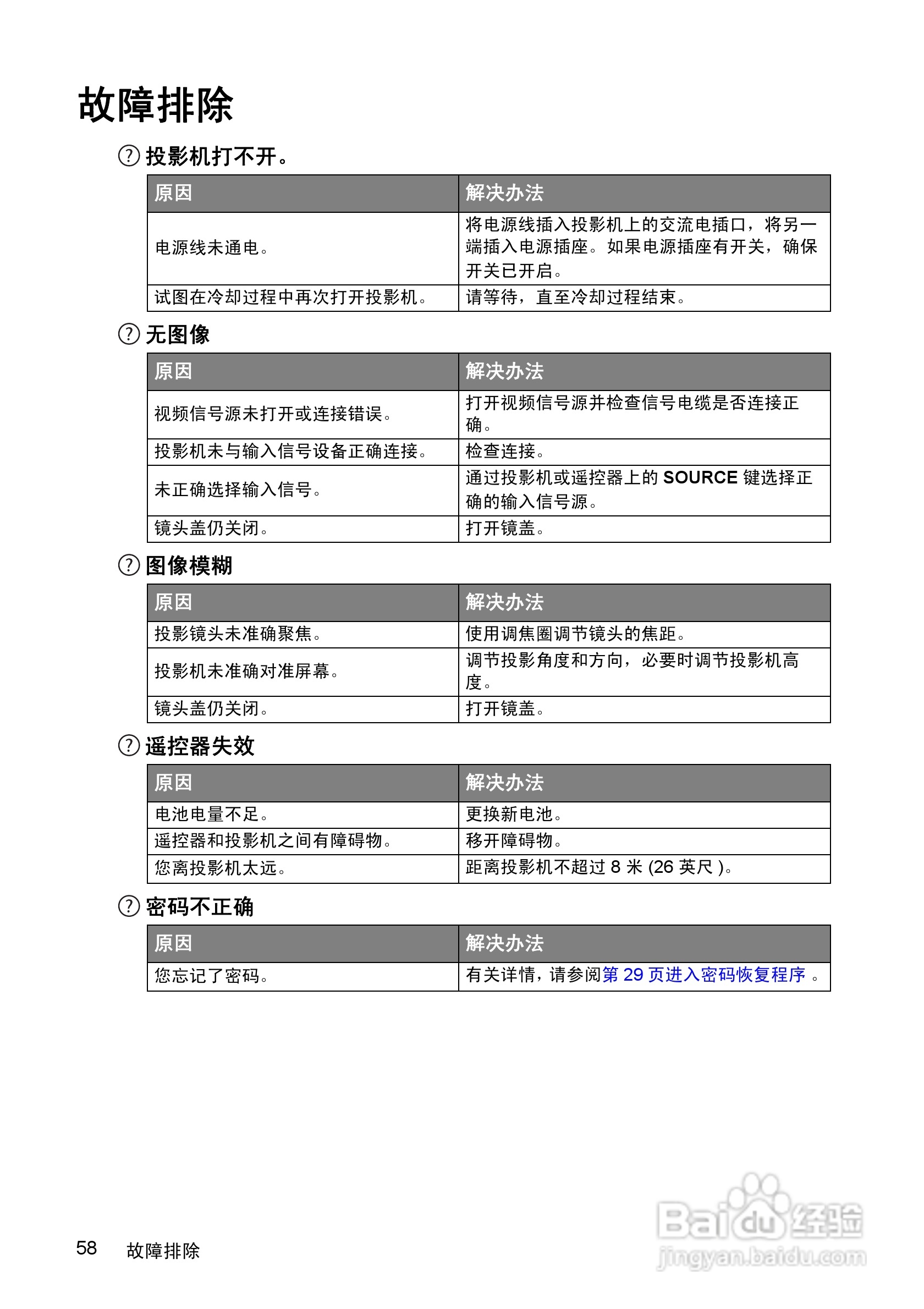
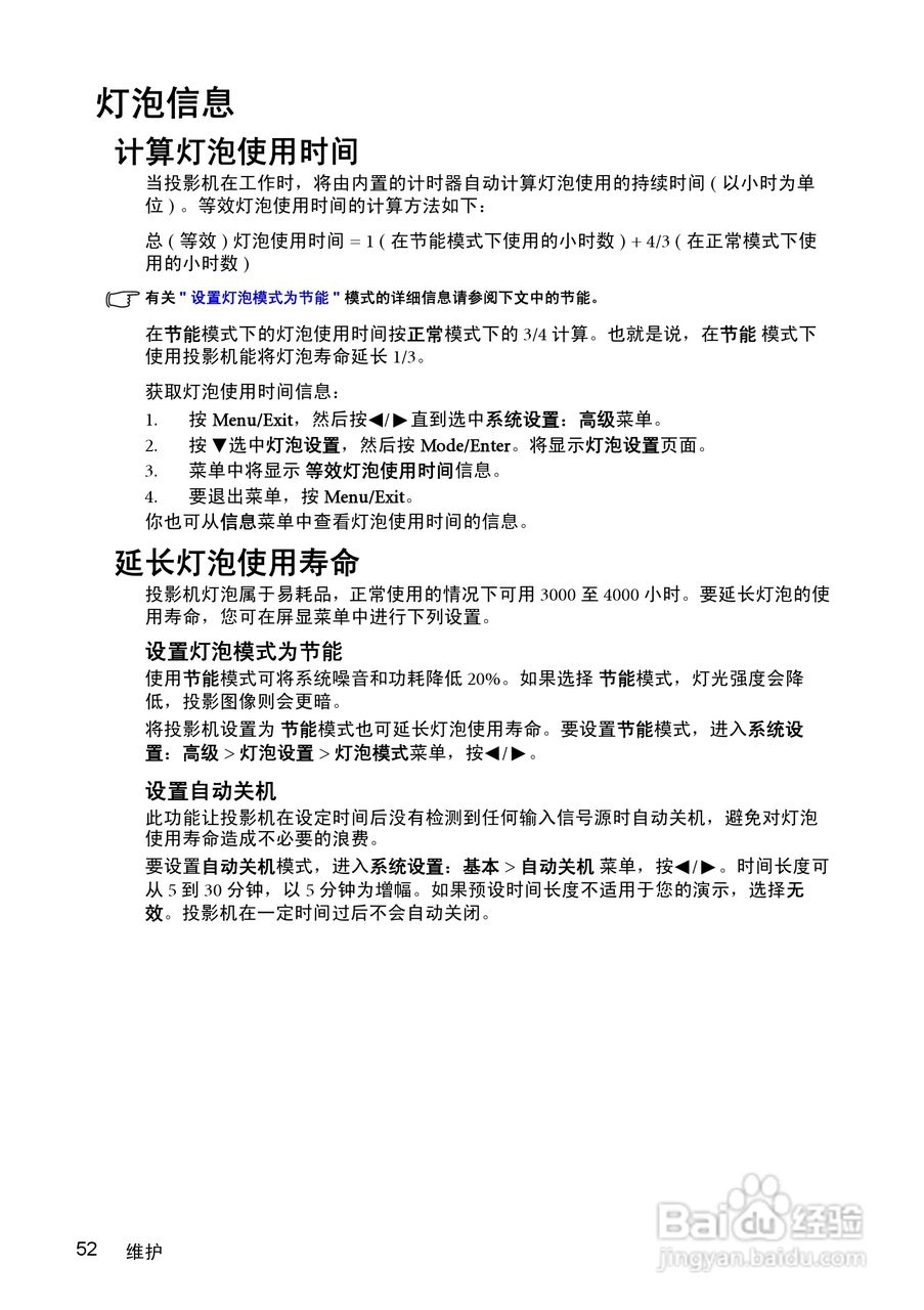
明基MP615P投影仪使用说明书:[6]
2025-10-17 04:51:37
本篇为《明基MP615P投影仪使用说明书》,主要介绍该产品的使用方法以及常见故障解决方案。
(共篇)
上一篇:
|
下一篇:
声明:
本网站引用、摘录或转载内容仅供网站访问者交流或参考,不代表本站立场,如存在版权或非法内容,请联系站长删除,联系邮箱:site.kefu@qq.com。
相关推荐
聚酯纤维吸音板的生产过程
阅读量:189
三星XQB50-Q85B全自动洗衣机使用说明书
阅读量:116
新概念英语在线学习
阅读量:100
佩戴专业运动腕表训练有什么好处
阅读量:123
BENON AVR-1705功放操作说明书:[2]
阅读量:178
猜你喜欢
水喝多了有什么坏处
1月什么星座
章鱼的血液是什么颜色
再贴现是什么意思
piece是什么意思
chips是什么意思
jpg什么意思
去芜存菁什么意思
6212开头是什么银行
soho是什么意思
猜你喜欢
法人代表是什么意思
我想藏在温柔月光里是什么歌
something是什么意思
通讯地址是什么意思
江西老表是什么意思
黄牛是什么意思
且是什么意思
ep是什么意思
eland是什么牌子
舌苔发黑是什么病症