指南生活
首页
美食营养
手工爱好
生活家居
返回
指南生活
首页
美食营养
游戏数码
手工爱好
生活家居
健康养生
运动户外
职场理财
情感交际
母婴教育
时尚美容
知识问答
生活知识
生活百科
搜索
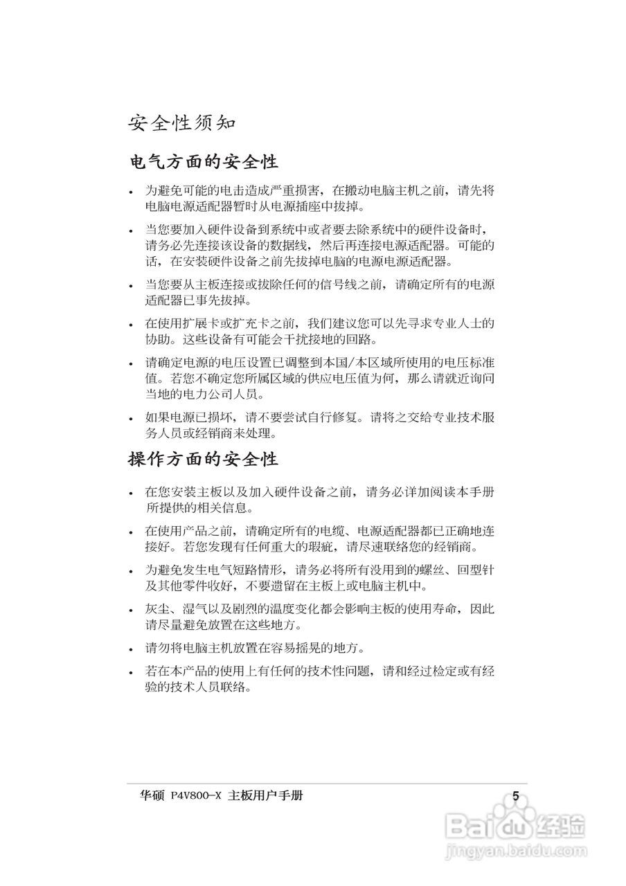
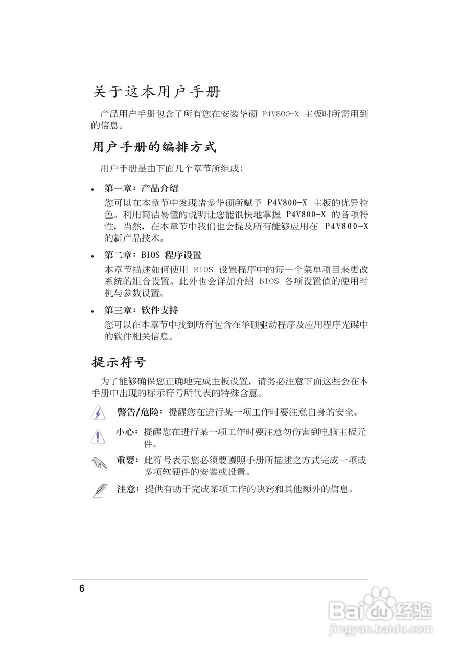
华硕P4V800-X主板使用手册说明书:[1]
2026-04-24 16:34:55
本篇为《华硕P4V800-X主板使用手册说明书》,主要介绍该产品的使用方法以及常见故障解决方案。
(共篇)
下一篇:
声明:
本网站引用、摘录或转载内容仅供网站访问者交流或参考,不代表本站立场,如存在版权或非法内容,请联系站长删除,联系邮箱:site.kefu@qq.com。
相关推荐
华硕P4V800-X主板使用手册说明书:[8]
阅读量:184
华硕bios设置图解
阅读量:179
华硕路由器设置教程
阅读量:67
华硕笔记本怎么恢复出厂设置
阅读量:80
华硕键盘背光灯怎么开
阅读量:26
猜你喜欢
茗的意思
心神不定的意思
什么职业最有前途
什么时候安全期
邂逅是什么意思
mysterious什么意思
逶迤的意思
以身作则的意思
图腾是什么意思
牛黄解毒片功效与作用
猜你喜欢
居高临下的临是什么意思
什么原因引起失眠
柠檬片的作用
机车是什么意思
供认不讳什么意思
蓬荜生辉的意思
雪肌精适合什么年龄
桑椹的功效与作用
穷兵黩武是什么意思
规培是什么意思