指南生活
首页
美食营养
手工爱好
生活家居
返回
指南生活
首页
美食营养
游戏数码
手工爱好
生活家居
健康养生
运动户外
职场理财
情感交际
母婴教育
时尚美容
知识问答
生活知识
搜索
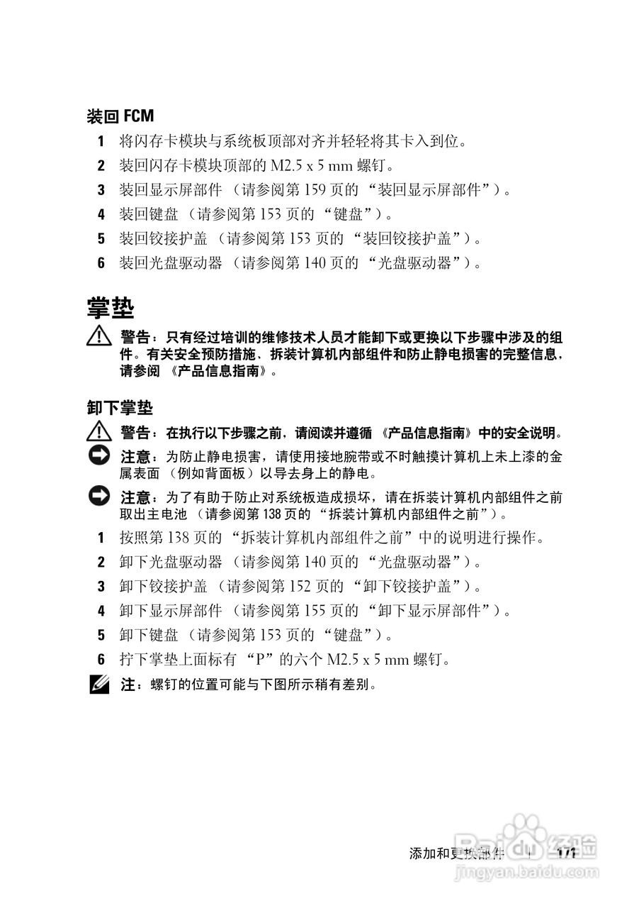
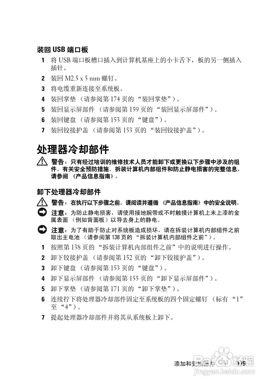
戴尔Precision M6300笔记本电脑使用说明书:[18]
2025-12-20 05:24:03
本篇为《戴尔Precision M6300笔记本电脑使用说明书》,主要介绍该产品的使用方法以及常见故障解决方案。
(共篇)
上一篇:
|
下一篇:
声明:
本网站引用、摘录或转载内容仅供网站访问者交流或参考,不代表本站立场,如存在版权或非法内容,请联系站长删除,联系邮箱:site.kefu@qq.com。
相关推荐
戴尔Precision M6300笔记本电脑使用说明书:[15]
阅读量:136
戴尔Precision M6300笔记本电脑使用说明书:[9]
阅读量:55
戴尔Precision M6300笔记本电脑使用说明书:[21]
阅读量:33
笔记本电脑如何连接wifi
阅读量:61
笔记本电脑摄像头如何打开
阅读量:51
猜你喜欢
facebook怎么注册
我的世界黑曜石怎么做
宫颈纳囊怎么治疗
笔记本怎么重装系统
身份证怎么补办
血热怎么办
蚕丝被怎么洗
牙齿痛怎么办
金枪鱼怎么做好吃
家有悍妻怎么破
猜你喜欢
日晷怎么读
mouse怎么读
iphone密码忘了怎么办
支付宝的钱怎么转到银行卡
我的世界信标怎么用
芝麻分怎么提高
z怎么读
哺乳期牙疼怎么办
梅毒是怎么引起的
苹果黑屏怎么办