指南生活
首页
美食营养
手工爱好
生活家居
返回
指南生活
首页
美食营养
游戏数码
手工爱好
生活家居
健康养生
运动户外
职场理财
情感交际
母婴教育
时尚美容
知识问答
生活知识
生活百科
搜索
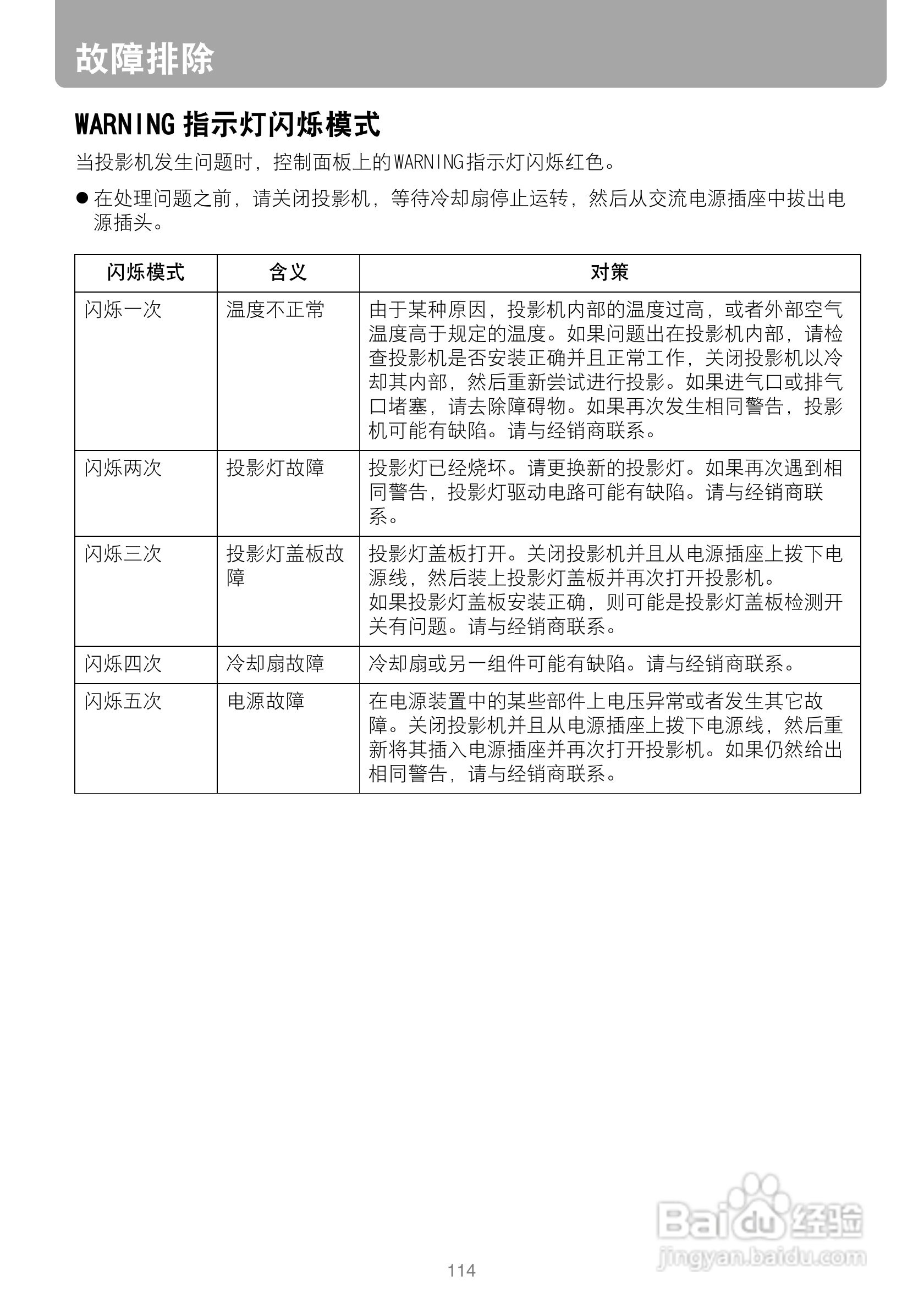
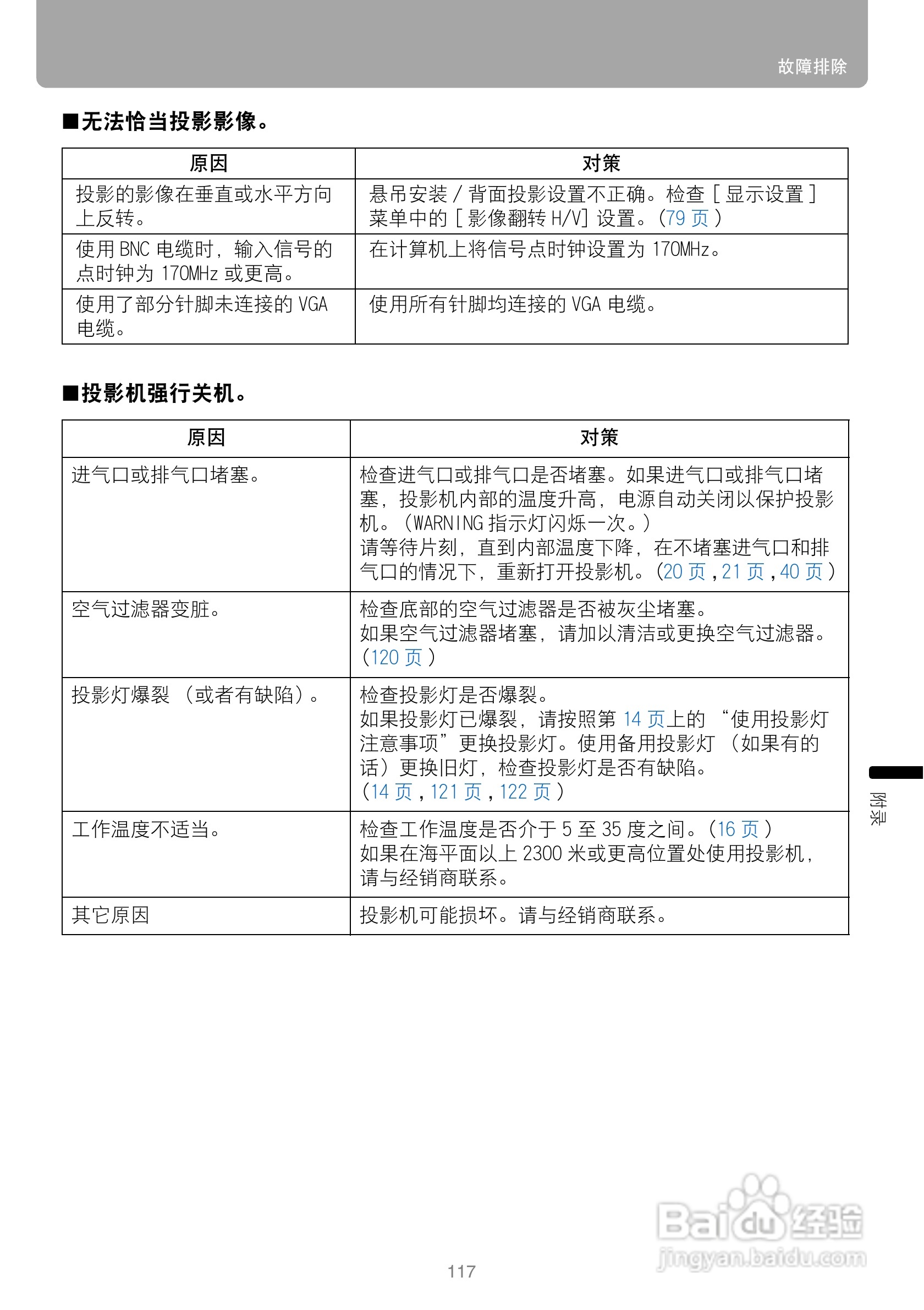
佳能WUX10投影仪使用说明书:[12]
2026-04-19 05:39:16
本篇为《佳能WUX10投影仪使用说明书》,主要介绍该产品的使用方法以及常见故障解决方案。
(共篇)
上一篇:
|
下一篇:
声明:
本网站引用、摘录或转载内容仅供网站访问者交流或参考,不代表本站立场,如存在版权或非法内容,请联系站长删除,联系邮箱:site.kefu@qq.com。
相关推荐
佳能WUX10投影仪使用说明书:[13]
阅读量:164
佳能WUX10投影仪使用说明书:[15]
阅读量:24
佳能SX60投影仪使用说明书:[10]
阅读量:115
佳能SX6投影仪使用说明书:[10]
阅读量:162
佳能LV-7380投影仪使用说明书:[10]
阅读量:50
猜你喜欢
惊心动魄是什么意思
不放手不放手是什么歌
三个羊念什么
三叉戟是什么车
look at是什么意思
.dll是什么文件
吩咐的近义词是什么
cpu核数是什么意思
投鼠忌器是什么意思
劳务派遣是什么意思
猜你喜欢
亲子鉴定需要什么
2014年是什么命
毕竟的近义词是什么
地球属于什么星
什么是信托基金
公历是什么
出汗太多是什么原因造成的
什么是心理学
抗体是什么
战无不胜是什么意思