指南生活
首页
美食营养
手工爱好
生活家居
返回
指南生活
首页
美食营养
游戏数码
手工爱好
生活家居
健康养生
运动户外
职场理财
情感交际
母婴教育
时尚美容
知识问答
生活知识
搜索
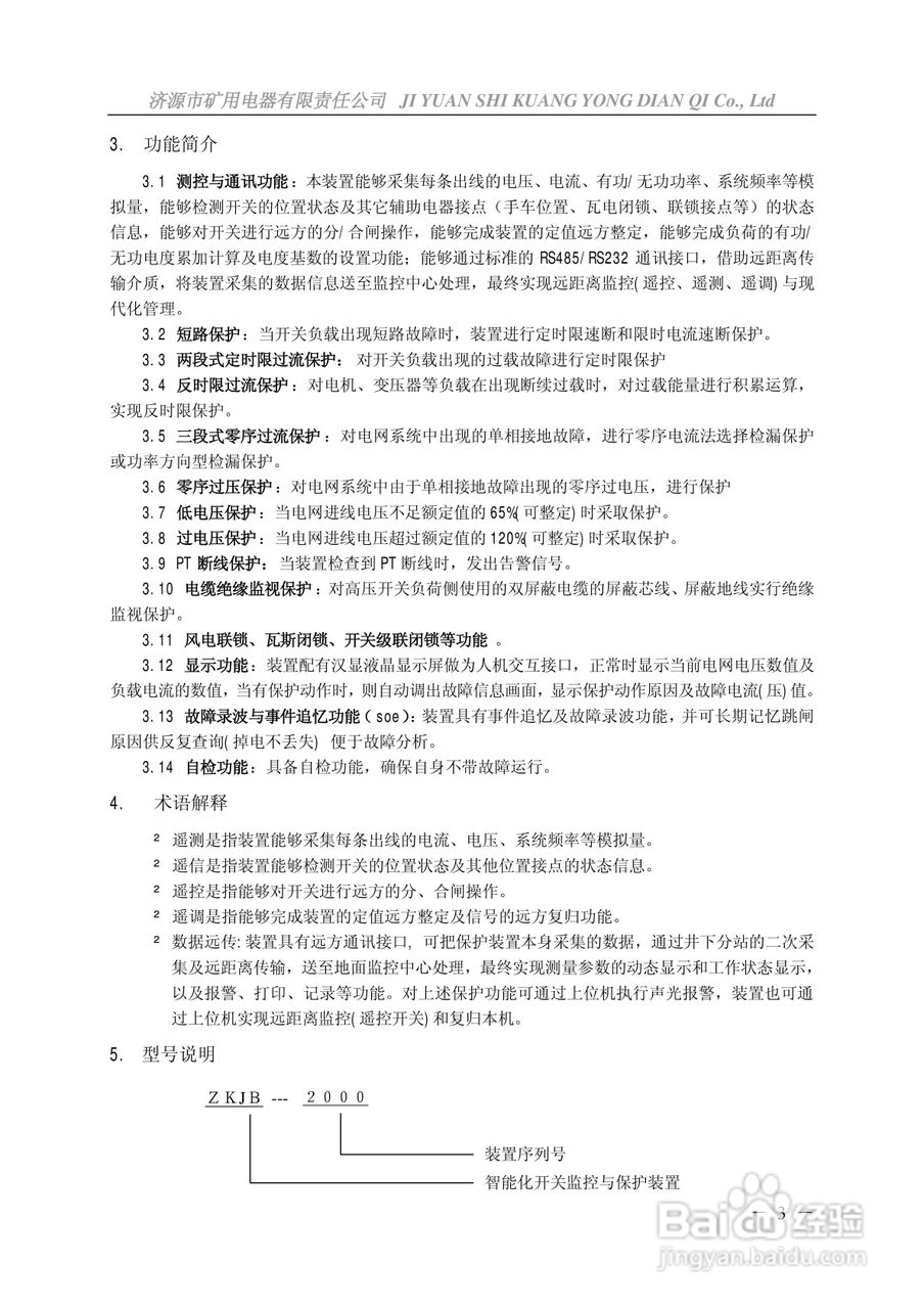
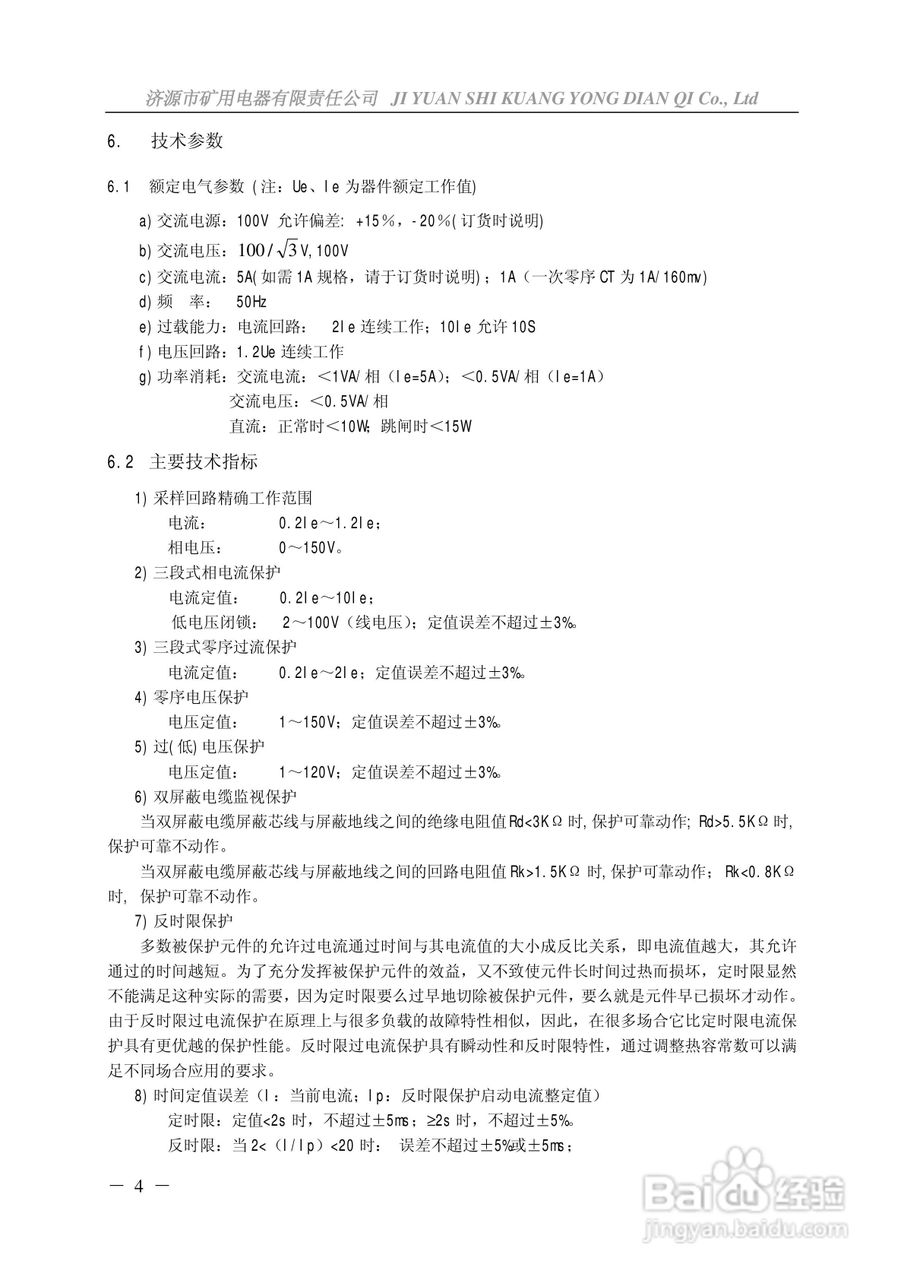
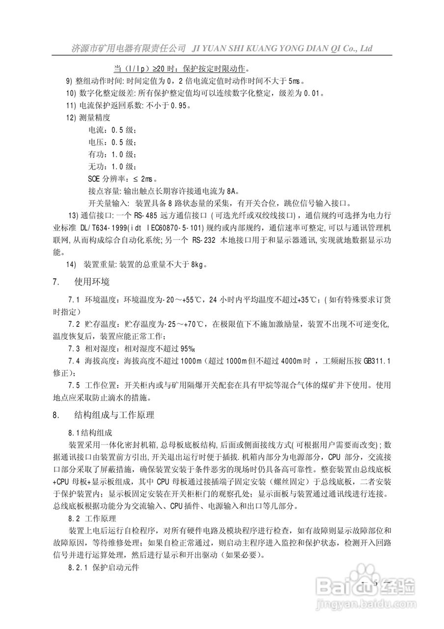
ZKJB-2000智能化开关监控与保护装置说明书:[1]
2025-12-13 01:45:26
本篇为《ZKJB-2000智能化开关监控与保护装置说明书》,主要介绍该产品的使用方法以及常见故障解决方案。
(共篇)
下一篇:
声明:
本网站引用、摘录或转载内容仅供网站访问者交流或参考,不代表本站立场,如存在版权或非法内容,请联系站长删除,联系邮箱:site.kefu@qq.com。
相关推荐
ZKJB-2000智能化开关监控与保护装置说明书:[3]
阅读量:33
ZKJB-2000智能化开关监控与保护装置说明书:[2]
阅读量:151
PSL607数字式线路保护技术装置说明书:[1]
阅读量:191
PSL607数字式线路保护技术装置说明书:[2]
阅读量:61
DF3222A馈线保护装置技术说明书:[1]
阅读量:164
猜你喜欢
北上资金指的是什么
白露节气的含义是什么
什么的流苏
bird是什么意思
什么的寒风
啪啪啪是什么感觉
columbia是什么牌子
potato什么意思
example是什么意思
b2b是什么意思
猜你喜欢
粘胶纤维是什么面料
光猫是什么
工口是什么意思
守株待兔告诉我们什么道理
什么是无产阶级
什么补血
sg是什么意思
point是什么意思
大数据是什么意思
防弹衣是由什么材料制成的