指南生活
首页
美食营养
手工爱好
生活家居
返回
指南生活
首页
美食营养
游戏数码
手工爱好
生活家居
健康养生
运动户外
职场理财
情感交际
母婴教育
时尚美容
知识问答
生活知识
搜索
SONY NEX-F3数码相机说明书:[9]
2026-01-01 07:11:49
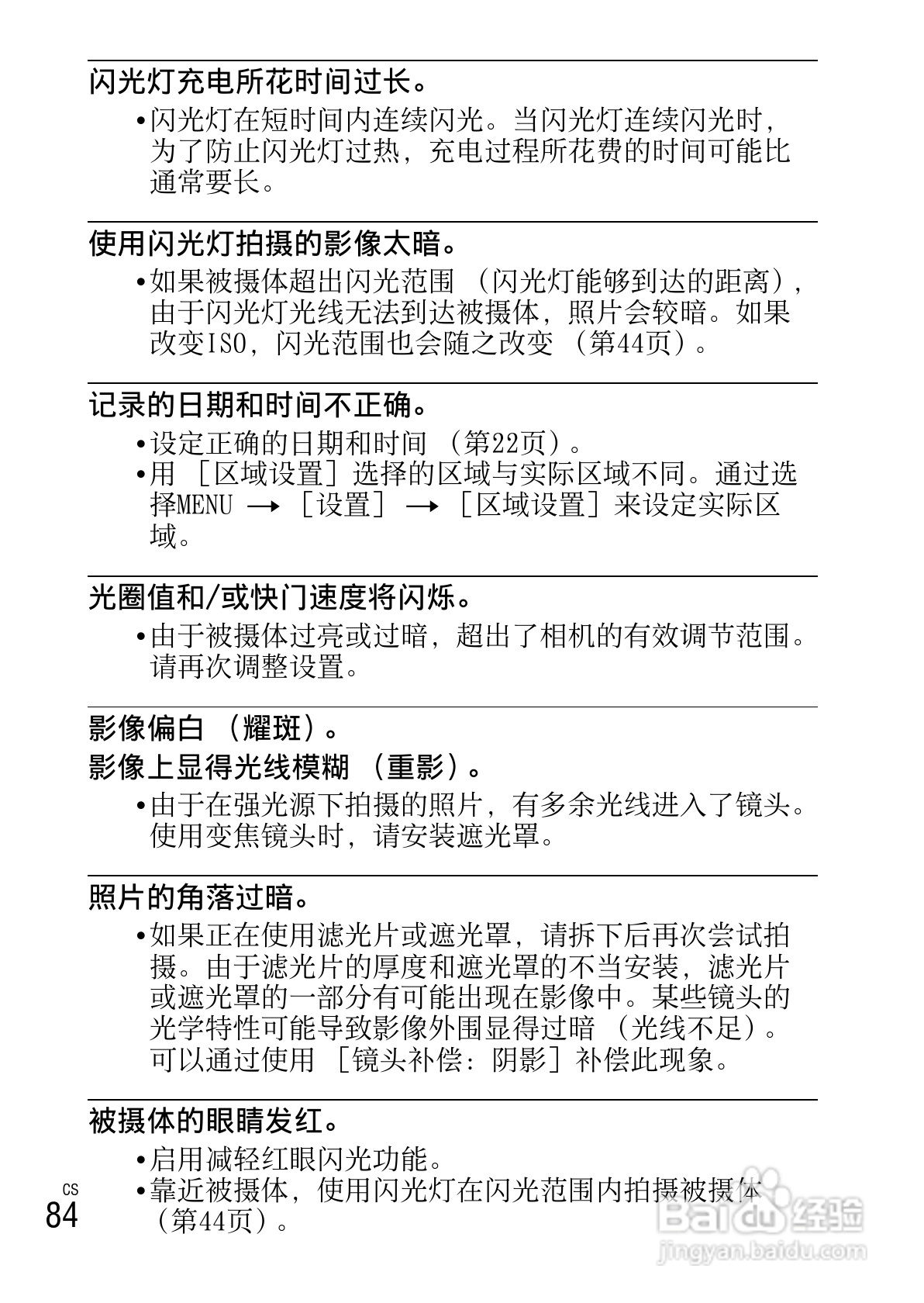
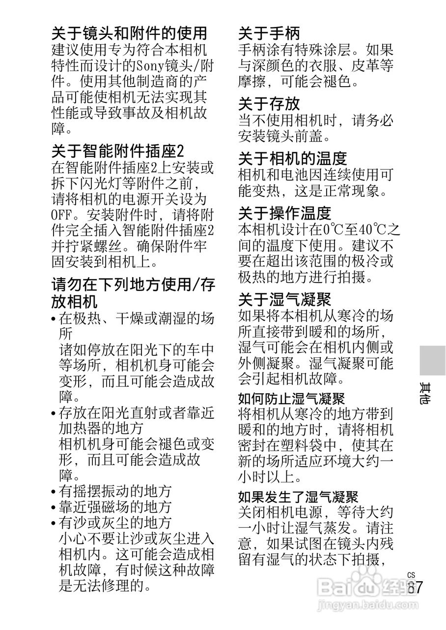
本篇为《SONY NEX-F3数码相机说明书》,主要介绍该产品的使用方法以及常见故障解决方案。
(共篇)
上一篇:
|
下一篇:
声明:
本网站引用、摘录或转载内容仅供网站访问者交流或参考,不代表本站立场,如存在版权或非法内容,请联系站长删除,联系邮箱:site.kefu@qq.com。
相关推荐
SONY NEX-F3数码相机说明书:[8]
阅读量:29
SONY NEX-F3数码相机说明书:[6]
阅读量:32
数码相机fe-350wide使用说明
阅读量:131
数码相机购买有什么指南
阅读量:134
数码相机维修教程
阅读量:106
猜你喜欢
中位数是什么
呵呵是什么意思
脸大的女生适合什么发型
茱萸是什么意思
读书笔记是什么
血友病是什么病
信念是什么意思
chf是什么货币
母爱如什么
copy是什么意思
猜你喜欢
中位数是什么
元年是什么意思
gsp是什么意思
对标是什么意思
你爱着谁心徒留几道伤什么歌
尘埃是什么意思
bd什么意思
10月8日是什么星座
cry是什么意思
boot是什么意思