指南生活
首页
美食营养
手工爱好
生活家居
返回
指南生活
首页
美食营养
游戏数码
手工爱好
生活家居
健康养生
运动户外
职场理财
情感交际
母婴教育
时尚美容
知识问答
生活知识
搜索
卡西欧EX-Z32数码相机使用说明书:[2]
2026-01-26 18:23:31
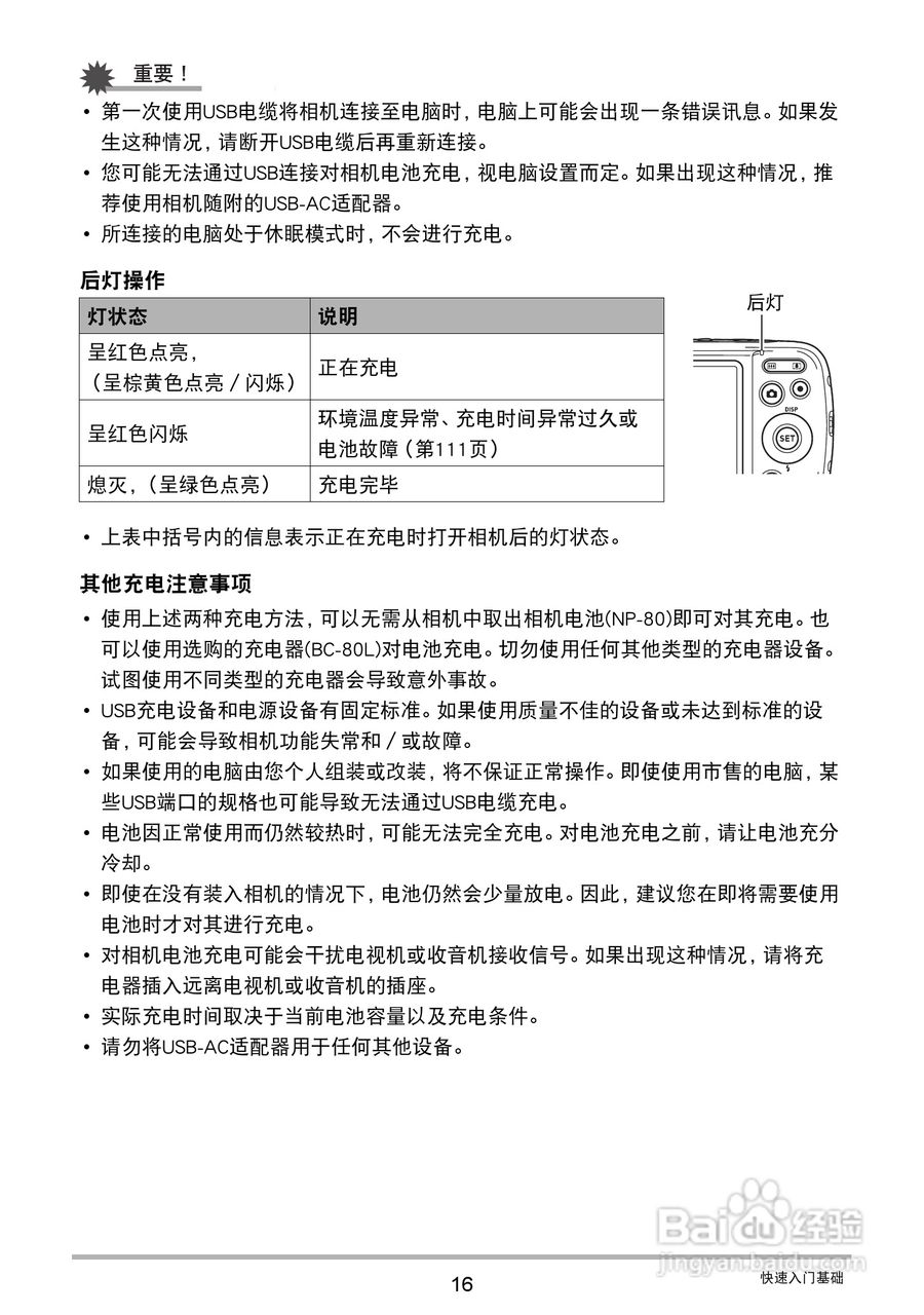
本篇为《卡西欧EX-Z32数码相机使用说明书》,主要介绍该产品的使用方法以及常见故障解决方案。
(共篇)
上一篇:
|
下一篇:
声明:
本网站引用、摘录或转载内容仅供网站访问者交流或参考,不代表本站立场,如存在版权或非法内容,请联系站长删除,联系邮箱:site.kefu@qq.com。
相关推荐
卡西欧EX-Z32数码相机使用说明书:[9]
阅读量:123
卡西欧EX-Z32数码相机使用说明书:[8]
阅读量:123
卡西欧EX-Z32数码相机使用说明书:[1]
阅读量:186
卡西欧EX-Z32数码相机使用说明书:[3]
阅读量:168
卡西欧EX-Z32数码相机使用说明书:[7]
阅读量:111
猜你喜欢
喝豆浆有什么好处
展现量是什么意思
7月21日是什么星座
渠道专员是做什么的
gl什么意思
什么是动车
陌陌是什么
v是什么单位
sem是什么意思
storm是什么意思
猜你喜欢
韬光养晦是什么意思
公历是什么
肝在什么位置
手指上长小水泡是什么原因
肛门瘙痒用什么药膏
bj什么意思
什么是中成药
显卡有什么用
雪蛤是什么
读书有什么好处