生物安全实验室的分级、分类和技术指标
1、生物安全实验室可由防护区和辅助工作区组成。
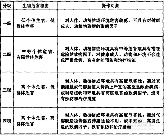
2、根据实验室所处理对象的生物危害程度和采取的防护措施,生物安全实验室分为四级。微生物生物安全实验室可采用BSL-1、BSL-2、BSL-3、BSL-4表示相应级别的实验室;动物生物安全实验室可采用ABSL-1、ABSL-2、ABSL-3、ABSL-4表示相应级别的实验室。生物安全实验室应按下图进行分级。

1、生物安全实验室根据所操作致病性生物因子的传播途径可分为a类和b类。a类指操作非经空气传播生物因子的实验室;b类指操作经空气传播生物因子的实验室。b1类生物安全实验室指可有效利用安全隔离装置进行操作的实验室;b2类生物安全实验室指不能有效利用安全隔离装置进行操作的实验室。
2、四级生物安全实验室根据使用生物安全柜的类型和穿着防护服的不同,可分为生物安全柜型和正压服型两类,并可符合下图的规定。

1、二级生物安全实验室宜实施一级屏障和二级屏障,三级、四级生物安全实验室应实施一级屏障和二级屏障。
2、生物安全主实验室二级屏障的主要技术指标应符合表图一.生物安全主试验室二级屏障的主要技术指标的规定。

3、三级和四级生物安全实验室其他房间的主要技术指标应符合表图二.三级和四级生物安全实验室其他房间的主要技术指标的规定。

4、当房间处于值班运行时,在各房间压差保持不变的前提下,值班换气次数可低于本规范表图一和图二中规定的数值。


5、对有特殊要求的生物安全实验室,空气洁净度级别可高于本规范表图一和图二的规定,换气次数也应随之提高。


声明:本网站引用、摘录或转载内容仅供网站访问者交流或参考,不代表本站立场,如存在版权或非法内容,请联系站长删除,联系邮箱:site.kefu@qq.com。
阅读量:110
阅读量:111
阅读量:69
阅读量:134
阅读量:103