指南生活
首页
美食营养
手工爱好
生活家居
返回
指南生活
首页
美食营养
游戏数码
手工爱好
生活家居
健康养生
运动户外
职场理财
情感交际
母婴教育
时尚美容
知识问答
生活知识
生活百科
搜索
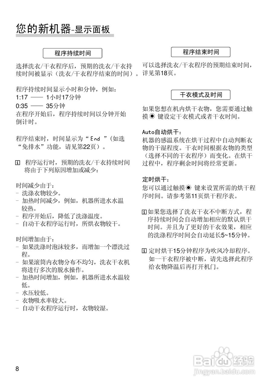
博世WVG20460TI全自动滚筒洗衣干衣机使用及安装说明书:[1]
2026-03-30 16:21:44
/>
(共篇)
下一篇:
声明:
本网站引用、摘录或转载内容仅供网站访问者交流或参考,不代表本站立场,如存在版权或非法内容,请联系站长删除,联系邮箱:site.kefu@qq.com。
相关推荐
13、14款路虎揽胜运动版加装电动踏板
阅读量:146
麻辣鸭肫的做法
阅读量:100
餐餐抢用户版使用流程
阅读量:173
博世WVG20560TI全自动滚筒式洗衣干衣机使用及安装说明:[1]
阅读量:124
三星KFR-72LW/BPSA空调器使用说明书:[1]
阅读量:44
猜你喜欢
木瓜的作用与功效与作用
瑕不掩瑜什么意思
dha的作用与功效
金不换的功效与作用
逆变器什么牌子好
什么是分销
送妈妈什么生日礼物好
孙悟空被压在什么山下
红曲米的功效与作用
刺五加茶的功效与作用
猜你喜欢
咳嗽痰多吃什么药
乐谱知识
柳下惠什么意思
居住证续期需要什么材料
什么显卡好
section什么意思
蜂蜜的作用与功效禁忌
硝化细菌的作用
30万买什么车好
广西三月三有什么活动