指南生活
首页
美食营养
手工爱好
生活家居
返回
指南生活
首页
美食营养
游戏数码
手工爱好
生活家居
健康养生
运动户外
职场理财
情感交际
母婴教育
时尚美容
知识问答
生活知识
生活百科
搜索
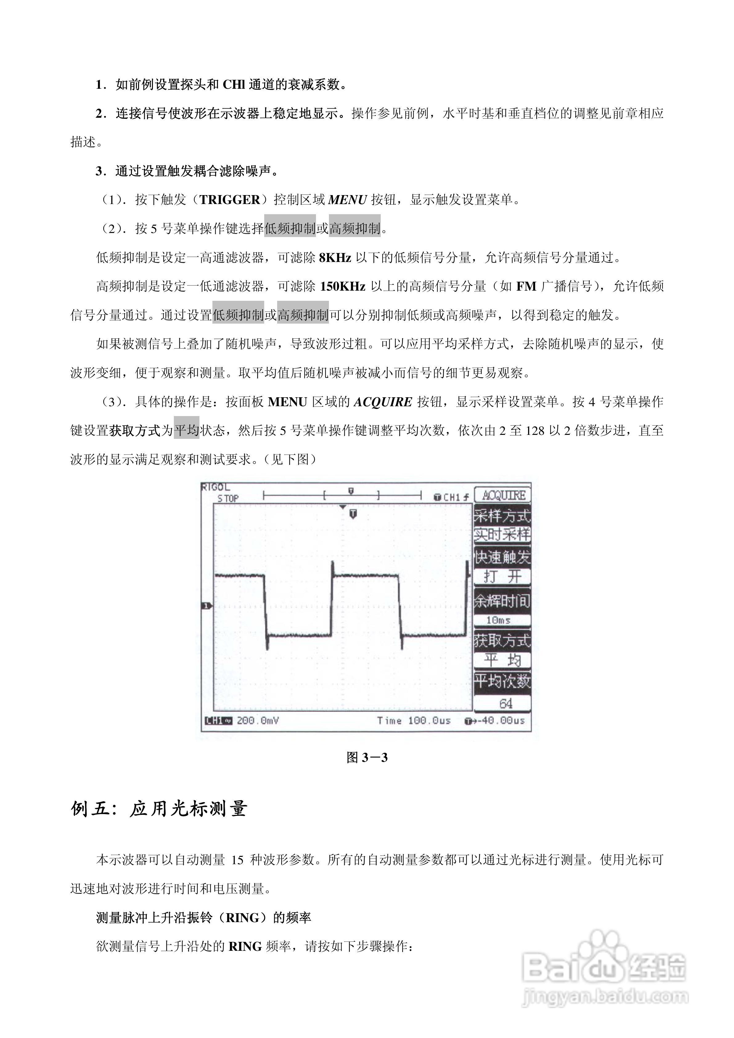
DS3022M 数字存储示波器使用说明书:[6]
2026-03-26 06:57:26
本篇为《DS3022M 数字存储示波器使用说明书》,主要介绍该产品的使用方法以及常见故障解决方案。
(共篇)
上一篇:
|
下一篇:
声明:
本网站引用、摘录或转载内容仅供网站访问者交流或参考,不代表本站立场,如存在版权或非法内容,请联系站长删除,联系邮箱:site.kefu@qq.com。
相关推荐
泰克MDO4054-3示波器用户手册:[6]
阅读量:120
示波器快速入门使用指南
阅读量:176
泰克MDO4054-3示波器用户手册:[18]
阅读量:94
使用说明书wf2651使用指南
阅读量:128
示波器的使用视频教程
阅读量:126
猜你喜欢
生土豆汁的功效与作用
运动会投稿50字
玉坠配什么链子好
蟾酥的功效与作用
一年级运动会解说词
撒浪嘿呦什么意思
醋香附的功效与作用
高一生物知识点总结
温文尔雅什么意思
什么是房产税
猜你喜欢
宅男什么意思
雾里看花什么意思
必修四数学知识点
运动手环推荐
叶酸片有什么作用
知识产权局官网
蓝牙耳机什么牌子的好
桃胶的功效与作用禁忌
生活小知识
初二生物上册知识点