指南生活
首页
美食营养
手工爱好
生活家居
返回
指南生活
首页
美食营养
游戏数码
手工爱好
生活家居
健康养生
运动户外
职场理财
情感交际
母婴教育
时尚美容
知识问答
生活知识
生活百科
搜索
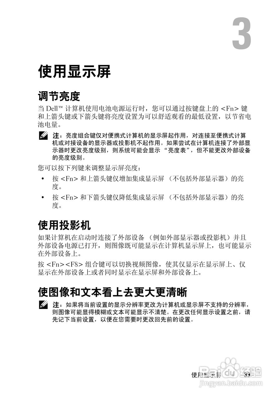
戴尔Vostro 1000笔记本电脑使用说明书:[4]
2026-04-28 22:20:16
本篇为《戴尔Vostro 1000笔记本电脑使用说明书》,主要介绍该产品的使用方法以及常见故障解决方案。
(共篇)
上一篇:
|
下一篇:
声明:
本网站引用、摘录或转载内容仅供网站访问者交流或参考,不代表本站立场,如存在版权或非法内容,请联系站长删除,联系邮箱:site.kefu@qq.com。
相关推荐
戴尔Vostro 1000笔记本电脑使用说明书:[14]
阅读量:178
戴尔Vostro 1000笔记本电脑使用说明书:[11]
阅读量:166
戴尔Vostro 1000笔记本电脑使用说明书:[13]
阅读量:88
戴尔Vostro 1000笔记本电脑使用说明书:[12]
阅读量:170
戴尔Vostro 1000笔记本电脑使用说明书:[16]
阅读量:79
猜你喜欢
中元节什么时候烧纸好
丑陋的意思
什么是ps技术
什么是三网融合
小米max什么时候上市
去台湾买什么
寿终正寝的意思
知行统一的意思
木耳是什么意思
燕雀安知鸿鹄之志哉的意思
猜你喜欢
剑宗用什么武器
对老师的祝福语简短
见红是什么意思
什么是待摊费用
beat的意思
白眼狼是什么意思
百无聊赖是什么意思
六神无主是什么意思
梳子断了什么征兆
cross是什么意思