指南生活
首页
美食营养
手工爱好
生活家居
返回
指南生活
首页
美食营养
游戏数码
手工爱好
生活家居
健康养生
运动户外
职场理财
情感交际
母婴教育
时尚美容
知识问答
生活知识
搜索
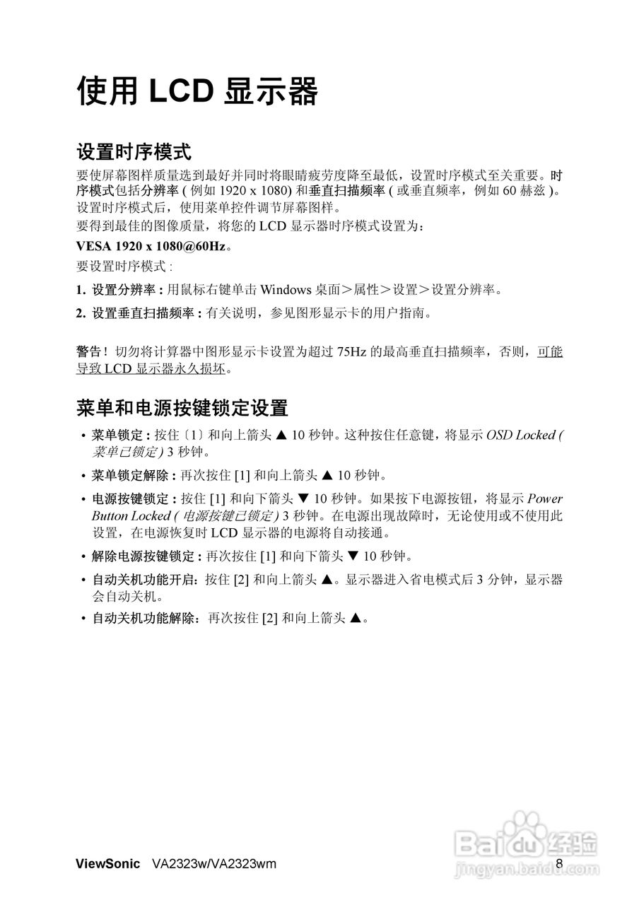
ViewSonic优派VA2323wm显示器说明书:[2]
2026-02-20 12:07:31
(共篇)
上一篇:
|
下一篇:
声明:
本网站引用、摘录或转载内容仅供网站访问者交流或参考,不代表本站立场,如存在版权或非法内容,请联系站长删除,联系邮箱:site.kefu@qq.com。
相关推荐
ViewSonic优派VA2323wm显示器说明书:[1]
阅读量:163
ViewSonic优派VX2239wm显示器说明书:[2]
阅读量:49
ViewSonic优派VX2268wm显示器说明书:[2]
阅读量:180
ViewSonic优派VX2258wm显示器说明书:[2]
阅读量:109
ViewSonic优派VX2268wm显示器说明书:[3]
阅读量:120
猜你喜欢
pce是什么意思
shoes是什么意思
君子之交淡如水是什么意思
尴尬是什么意思
紫河车是什么
尿不出来是什么病
ftp是什么
空气悬挂是什么意思
什么是投资
奉贤有什么好玩的地方
猜你喜欢
汗蒸有什么好处
什么是公共关系
有点方是什么意思
千里马是什么意思
什么的秋天
马歇尔计划比喻什么
022cr19ni10是什么材质
猫发出咕噜咕噜的声音是什么意思
新疆有什么特产
小萝莉是什么意思