指南生活
首页
美食营养
手工爱好
生活家居
返回
指南生活
首页
美食营养
游戏数码
手工爱好
生活家居
健康养生
运动户外
职场理财
情感交际
母婴教育
时尚美容
知识问答
生活知识
生活百科
搜索
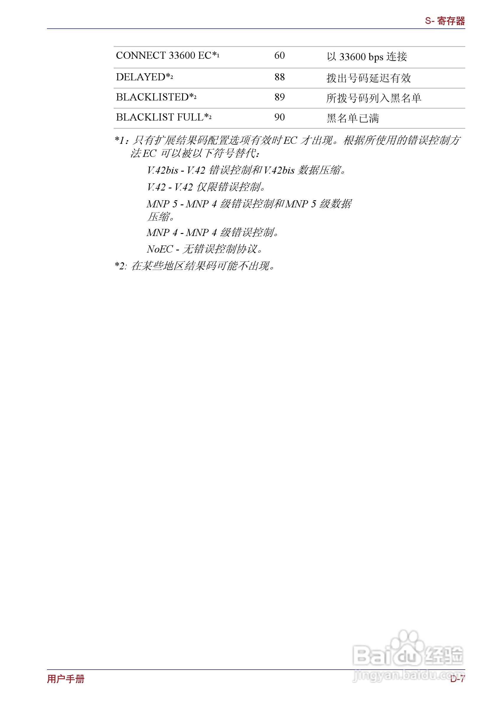
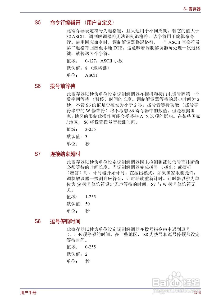
东芝Portege M400笔记本电脑使用说明书:[25]
2026-04-16 16:23:26
本篇为《东芝Portege M400笔记本电脑使用说明书》,主要介绍该产品的使用方法以及常见故障解决方案。
(共篇)
上一篇:
|
下一篇:
声明:
本网站引用、摘录或转载内容仅供网站访问者交流或参考,不代表本站立场,如存在版权或非法内容,请联系站长删除,联系邮箱:site.kefu@qq.com。
相关推荐
东芝Portege M400笔记本电脑使用说明书:[22]
阅读量:186
东芝Portege M400笔记本电脑使用说明书:[8]
阅读量:93
笔记本电脑摄像头如何打开
阅读量:189
笔记本电脑如何连接wifi
阅读量:92
笔记本电脑显示电源已接通但未充电怎么办
阅读量:75
猜你喜欢
空调不制热怎么回事
网卡怎么用
strict怎么读
倒立怎么练
眼袋怎么消除简单方法
脸上痘印怎么快速去除
号被盗了怎么办
血尿是怎么回事
眼睛长针眼怎么办
手机卡丢了怎么办
猜你喜欢
墙布怎么贴
红米手机怎么截屏
腰间盘突出怎么治疗效果好
教师节快乐英语怎么写
比亚迪唐怎么样
怎么调节内分泌
怎么看微博上线记录
未分配利润怎么算
舌头发白是怎么回事
数学日记怎么写