指南生活
首页
美食营养
手工爱好
生活家居
返回
指南生活
首页
美食营养
游戏数码
手工爱好
生活家居
健康养生
运动户外
职场理财
情感交际
母婴教育
时尚美容
知识问答
生活知识
生活百科
搜索
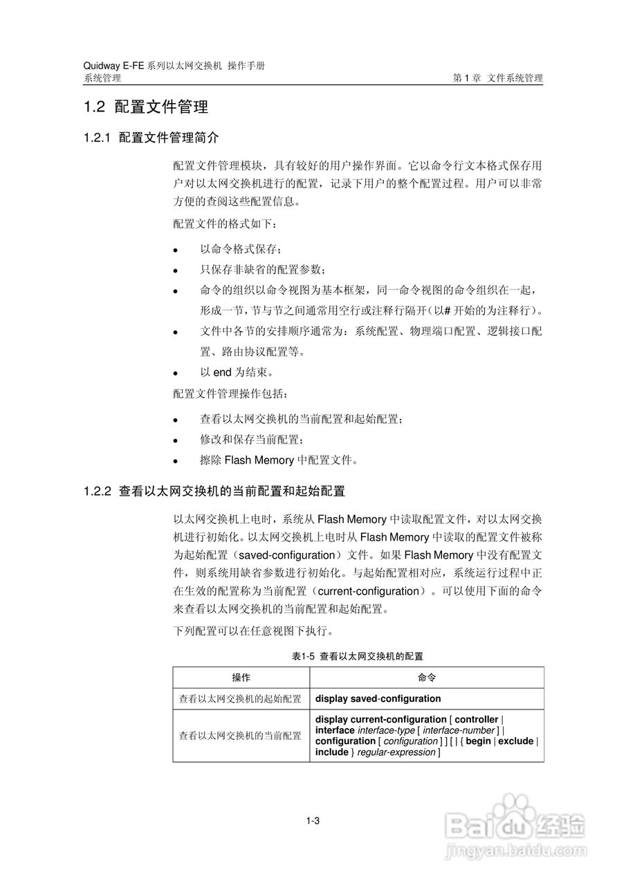
华三交换机E-FE形说明书:[20]
2026-05-09 15:46:02
本篇为《华三交换机E-FE形说明书》,主要介绍该产品的使用方法以及常见故障解决方案。
(共篇)
上一篇:
|
下一篇:
声明:
本网站引用、摘录或转载内容仅供网站访问者交流或参考,不代表本站立场,如存在版权或非法内容,请联系站长删除,联系邮箱:site.kefu@qq.com。
相关推荐
华三交换机E-FE形说明书:[28]
阅读量:181
华三交换机E-FE形说明书:[15]
阅读量:50
交换机怎么使用
阅读量:24
交换机配置命令
阅读量:193
交换机的基本配置与管理
阅读量:144
猜你喜欢
怎么除脚臭
何猷君怎么读
丰田车怎么样
金立手机怎么样
红豆汤怎么做
睡不着怎么办小妙招
怎么哄老婆开心
ip地址怎么设置
血气不足怎么调理
法令纹深怎么办
猜你喜欢
脸色发黄怎么办
痘痕痘印怎么消除
膈肌痉挛老打嗝怎么办
空调制热怎么调
铃木北斗星怎么样
吉他怎么换弦
云南师范大学怎么样
个人简历怎么填写
短号怎么开通
淘宝怎么推广