指南生活
首页
美食营养
手工爱好
生活家居
返回
指南生活
首页
美食营养
游戏数码
手工爱好
生活家居
健康养生
运动户外
职场理财
情感交际
母婴教育
时尚美容
知识问答
生活知识
搜索
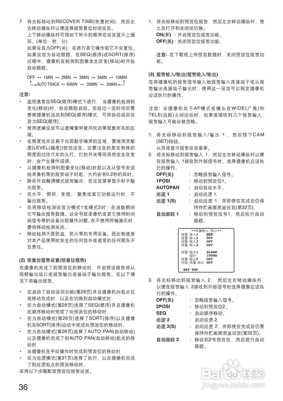
Panasonic WV-CS950彩色闭路监控摄像机使用说明书:[4]
2025-12-27 10:06:27
本篇为《Panasonic WV-CS950彩色闭路监控摄像机使用说明书》,主要介绍该产品的使用方法以及常见故障解决方案。
(共篇)
上一篇:
|
下一篇:
声明:
本网站引用、摘录或转载内容仅供网站访问者交流或参考,不代表本站立场,如存在版权或非法内容,请联系站长删除,联系邮箱:site.kefu@qq.com。
相关推荐
Panasonic WV-CS950彩色闭路监控摄像机使用说明书:[1]
阅读量:94
Panasonic WV-CS954彩色闭路监控摄像机使用说明书:[4]
阅读量:85
Panasonic WV-CS954彩色闭路监控摄像机使用说明书:[5]
阅读量:173
摄像机的使用方法
阅读量:175
摄像机的如何使用
阅读量:157
猜你喜欢
两女一杯什么意思
长寿花的养殖方法和注意事项
象牙塔是什么意思
亲嘴有什么好处
脚注是什么
麦饭石是什么
hifi是什么
professional是什么意思
tare是什么意思
轶是什么意思
猜你喜欢
铁生锈是什么变化
什么是拉皮条
泉州有什么好玩的地方
疼爱的近义词是什么
胃下垂有什么症状
tune是什么意思
维生素e的作用及功能
desktop是什么意思
多人运动是什么意思
什么护肤品好用