指南生活
首页
美食营养
手工爱好
生活家居
返回
指南生活
首页
美食营养
游戏数码
手工爱好
生活家居
健康养生
运动户外
职场理财
情感交际
母婴教育
时尚美容
知识问答
生活知识
生活百科
搜索
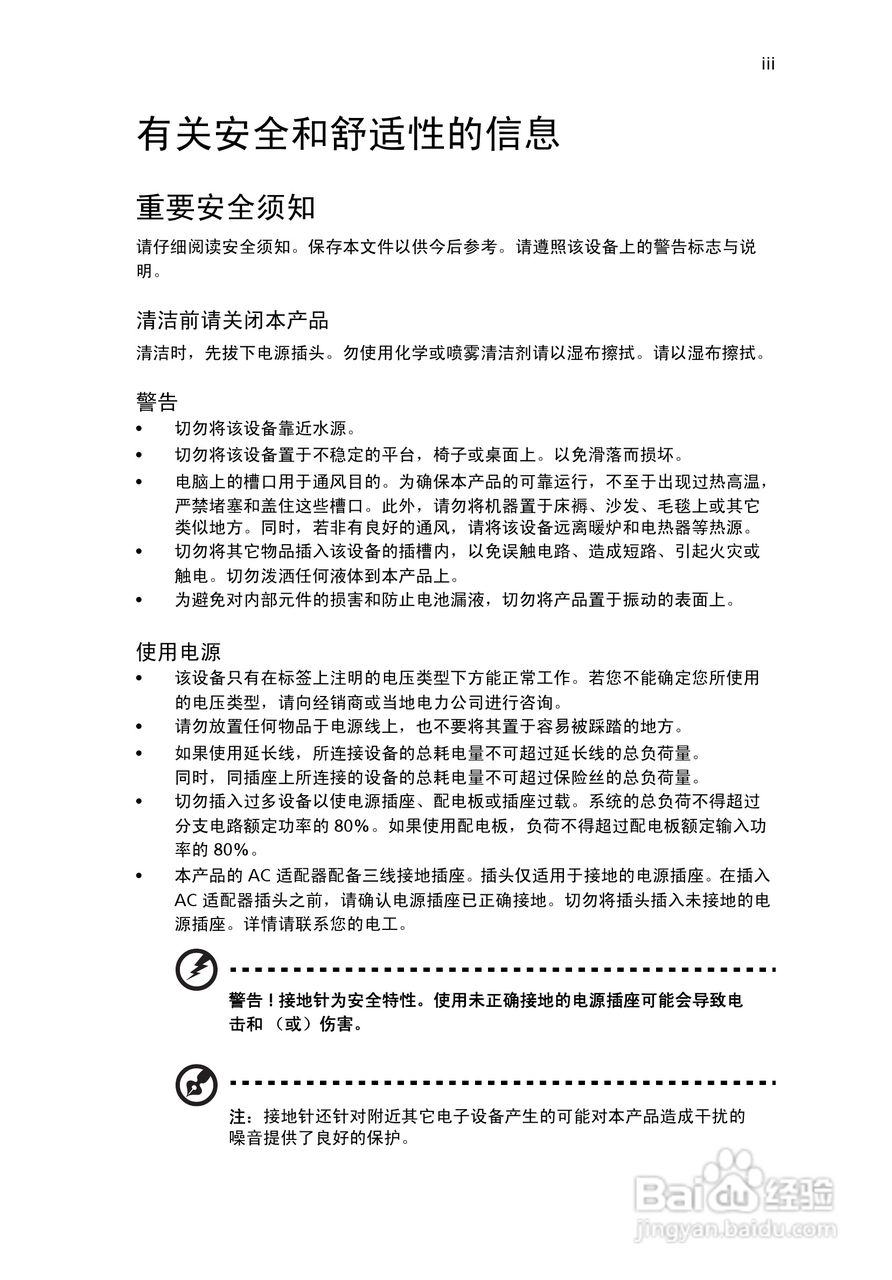
ACER宏基Aspire Z5760计算机说明书:[1]
2026-04-15 00:15:45
本篇为《ACER宏基Aspire Z5760计算机说明书》,主要介绍该产品的使用方法以及常见故障解决方案。
(共篇)
下一篇:
声明:
本网站引用、摘录或转载内容仅供网站访问者交流或参考,不代表本站立场,如存在版权或非法内容,请联系站长删除,联系邮箱:site.kefu@qq.com。
相关推荐
ACER宏基Aspire G3600计算机说明书:[1]
阅读量:34
ACER宏基Aspire G3260计算机说明书:[1]
阅读量:27
ACER宏基Aspire G3210计算机说明书:[1]
阅读量:143
ACER宏基Aspire G1710计算机说明书:[1]
阅读量:33
ACER宏基Aspire G1720计算机说明书:[1]
阅读量:171
猜你喜欢
23333是什么意思
鱼与熊掌不可兼得是什么意思
恩惠的意思
隔岸观火的意思
kj是什么意思
温存是什么意思
心猿意马是什么意思
忠厚的意思
荒芜的意思
超度亡灵念什么经
猜你喜欢
什么是负利率
什么人双手是多余的
民无信不立的意思
幽默的意思
回乡偶书的意思
红色连衣裙配什么颜色外套
果丹皮是一种什么制品的零食
烦躁的意思
爱是什么意思
令爱是什么意思