指南生活
首页
美食营养
手工爱好
生活家居
返回
指南生活
首页
美食营养
游戏数码
手工爱好
生活家居
健康养生
运动户外
职场理财
情感交际
母婴教育
时尚美容
知识问答
搜索
优爱宝UIM24104/24108型串口系列微型智能步进电机驱动:[1]
2025-11-21 03:08:34
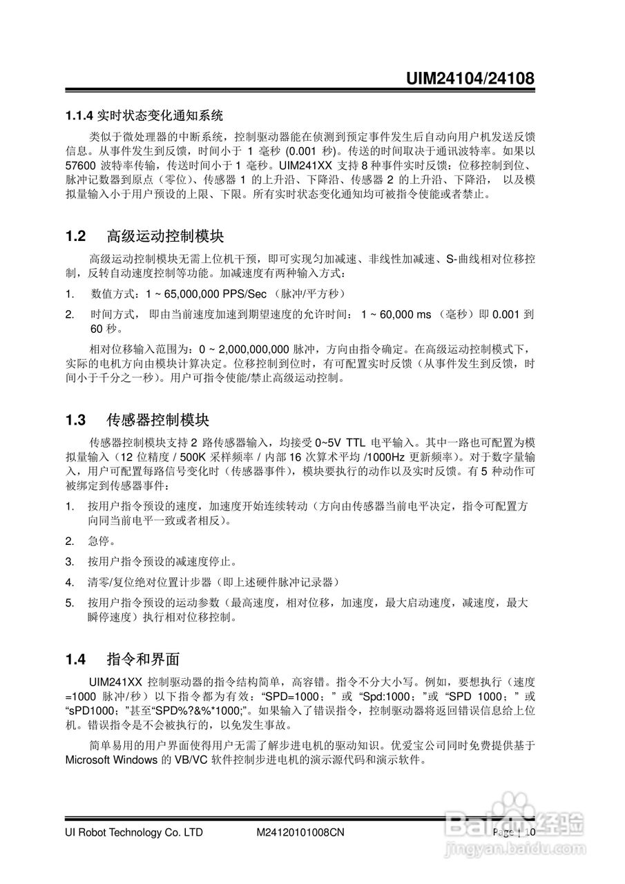
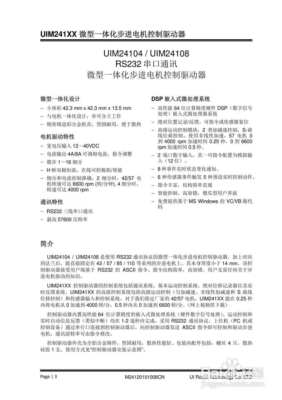
本篇为《优爱宝UIM24104/24108型串口系列微型智能步进电机驱动》,主要介绍该产品的使用方法以及常见故障解决方案。
(共篇)
下一篇:
声明:
本网站引用、摘录或转载内容仅供网站访问者交流或参考,不代表本站立场,如存在版权或非法内容,请联系站长删除,联系邮箱:site.kefu@qq.com。
相关推荐
步进电机接线
阅读量:184
步进电机和伺服电机的接线示意图
阅读量:81
步进电机与 异步电机的控制设置示例
阅读量:152
步进电机和伺服电机如何选择
阅读量:76
怎样鉴别瑞士EPOS爱宝时手表真假
阅读量:185
猜你喜欢
thank you是什么意思
什么的绿叶
治脚气用什么药
空调什么牌子的好
偷天换日是什么意思
用什么泡脚好
什么时候是教师节
运动简笔画
怀孕要注意什么
轶是什么意思
猜你喜欢
沙漠风暴是什么服务
学校运动会口号
一眼万年什么意思
红薯和什么不能一起吃
1967年是什么命
opposite什么意思
11月24日是什么日子
维生素c什么时候吃好
股票中签是什么意思
memory什么意思