指南生活
首页
美食营养
手工爱好
生活家居
返回
指南生活
首页
美食营养
游戏数码
手工爱好
生活家居
健康养生
运动户外
职场理财
情感交际
母婴教育
时尚美容
知识问答
生活知识
搜索
东芝Satellite A660笔记本电脑使用说明书:[21]
2025-12-08 18:16:14
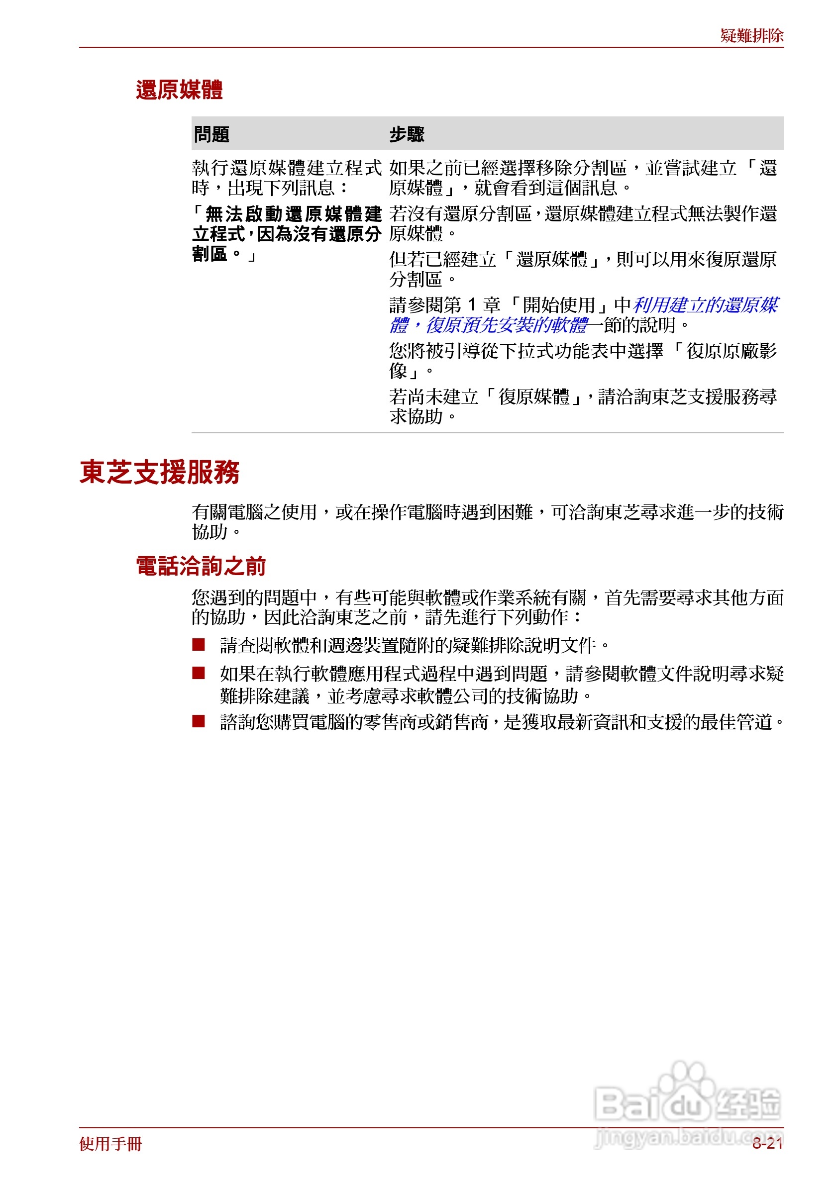
本篇为《东芝Satellite A660笔记本电脑使用说明书》,主要介绍该产品的使用方法以及常见故障解决方案。
(共篇)
上一篇:
|
下一篇:
声明:
本网站引用、摘录或转载内容仅供网站访问者交流或参考,不代表本站立场,如存在版权或非法内容,请联系站长删除,联系邮箱:site.kefu@qq.com。
相关推荐
东芝 Satellite Pro A660 A660Db笔记本电脑说明书:[21]
阅读量:27
东芝 Satellite Pro A660 A660Db笔记本电脑说明书:[23]
阅读量:64
东芝 Satellite Pro A660 A660Db笔记本电脑说明书:[14]
阅读量:67
东芝 Satellite Pro A660 A660Db笔记本电脑说明书:[16]
阅读量:177
东芝 Satellite Pro A660 A660Db笔记本电脑说明书:[17]
阅读量:89
猜你喜欢
时间节点是什么意思
结婚纪念日送什么花
刚刚怀孕有什么症状
premium是什么牌子
沙中土命是什么意思
顺其自然是什么意思
什么的我
男士spa是什么意思
最近什么电视剧好看
meal是什么意思
猜你喜欢
微量元素是什么
交换机是什么
单反是什么意思
牵牛花是什么颜色
代沟是什么意思
菊花像什么
什么是情绪
honest是什么意思
普洱茶有什么功效
都是浮云是什么意思