指南生活
首页
美食营养
手工爱好
生活家居
返回
指南生活
首页
美食营养
游戏数码
手工爱好
生活家居
健康养生
运动户外
职场理财
情感交际
母婴教育
时尚美容
知识问答
生活知识
搜索
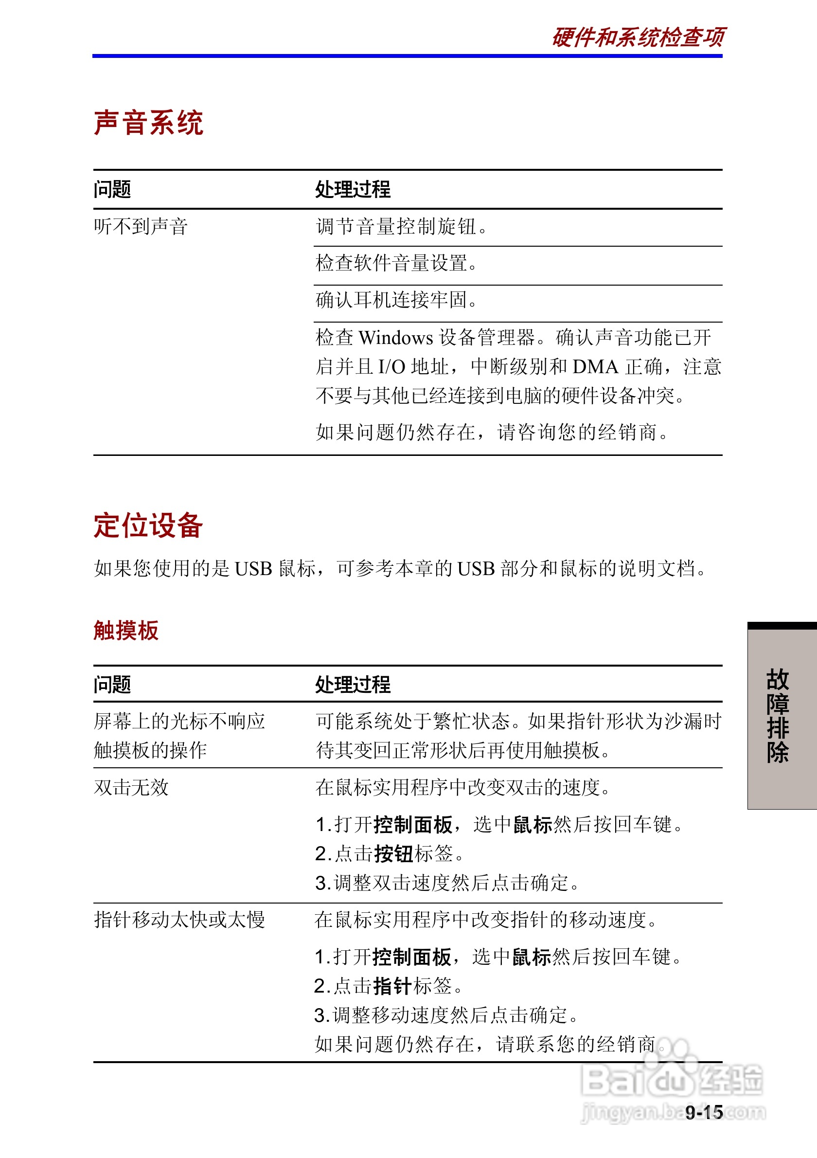
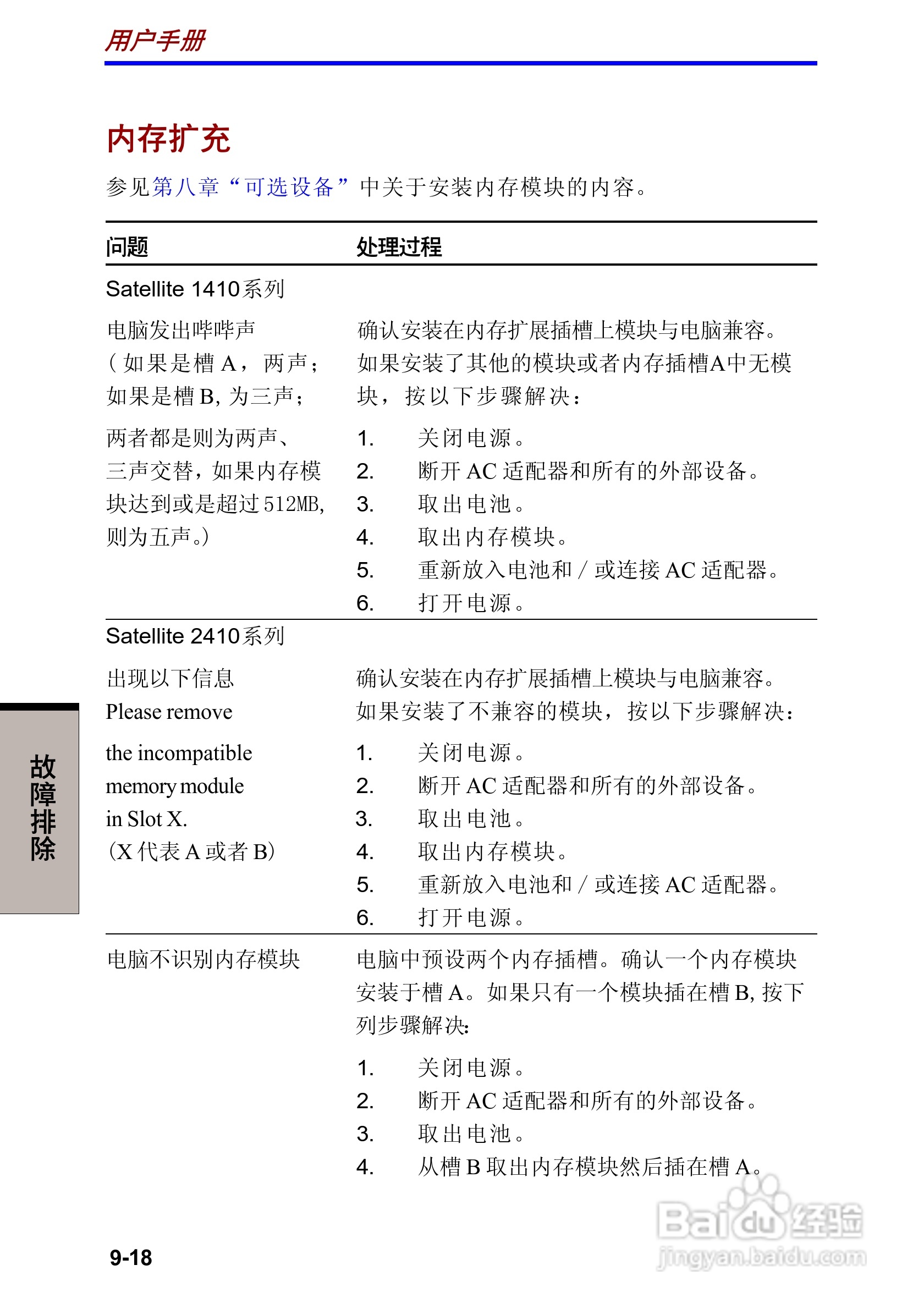
东芝Satellite 2410笔记本电脑使用说明书:[17]
2026-03-02 09:56:40
本篇为《东芝Satellite 2410笔记本电脑使用说明书》,主要介绍该产品的使用方法以及常见故障解决方案。
(共篇)
上一篇:
|
下一篇:
声明:
本网站引用、摘录或转载内容仅供网站访问者交流或参考,不代表本站立场,如存在版权或非法内容,请联系站长删除,联系邮箱:site.kefu@qq.com。
相关推荐
东芝Satellite 2410笔记本电脑使用说明书:[16]
阅读量:155
东芝Satellite 2410笔记本电脑使用说明书:[14]
阅读量:188
笔记本电脑摄像头如何打开
阅读量:84
笔记本电脑如何连接wifi
阅读量:25
笔记本电脑开不了机怎么处理
阅读量:22
猜你喜欢
disappointed是什么意思
深明大义的意思
去泰国买什么
祝福祖国的成语
同事生日祝福语
股藓用什么药膏
翘楚的意思
hold的意思
progress是什么意思
足球越位是什么意思
猜你喜欢
三证合一是什么意思
看直播用什么播放器
中秋送礼送什么好
小腿粗穿什么鞋子
宾果是什么意思
找工作上什么网站好
秉性什么意思
燕雀安知鸿鹄之志哉的意思
铿锵有力的意思
卡卡西为什么杀死琳