指南生活
首页
美食营养
手工爱好
生活家居
返回
指南生活
首页
美食营养
游戏数码
手工爱好
生活家居
健康养生
运动户外
职场理财
情感交际
母婴教育
时尚美容
知识问答
搜索
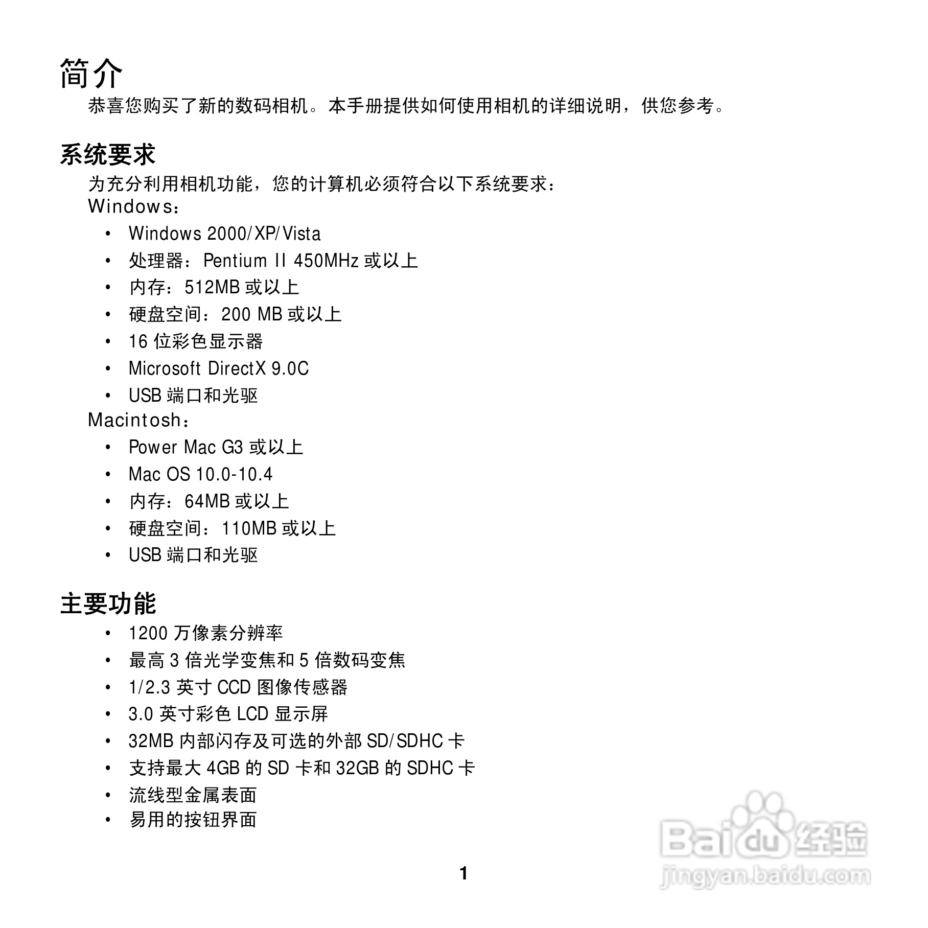
爱克发AgfaPhoto OPTIMA 102数码相机使用说明书:[1]
2025-11-20 04:47:28
本篇为《爱克发AgfaPhoto OPTIMA 102数码相机使用说明书》,主要介绍该产品的使用方法以及常见故障解决方案。
(共篇)
下一篇:
声明:
本网站引用、摘录或转载内容仅供网站访问者交流或参考,不代表本站立场,如存在版权或非法内容,请联系站长删除,联系邮箱:site.kefu@qq.com。
相关推荐
爱克发AgfaPhoto OPTIMA 102数码相机使用说明书:[10]
阅读量:126
爱克发AgfaPhoto OPTIMA 103数码相机使用说明书:[1]
阅读量:155
爱克发AgfaPhoto OPTIMA 147数码相机使用说明书:[1]
阅读量:112
爱克发AgfaPhoto OPTIMA 1438m数码相机使用说明书:[1]
阅读量:97
数码相机fe-350wide使用说明
阅读量:33
猜你喜欢
女人安全期是什么时候
relax什么意思
冻干粉对皮肤有什么用
焦裕禄精神是什么
六合维生素丸
党的最终目标是什么
什么是客家人
维生素a含量高的食物
make love是什么意思
什么是寿险
猜你喜欢
项目助理是做什么的
嘴唇上长泡是什么原因
灵巧的反义词是什么
歌吟的近义词是什么
使劲的近义词是什么
棚户区是什么意思
西安有什么好玩的地方
什么是中二病
stuff是什么意思
daddy是什么意思