指南生活
首页
美食营养
手工爱好
生活家居
返回
指南生活
首页
美食营养
游戏数码
手工爱好
生活家居
健康养生
运动户外
职场理财
情感交际
母婴教育
时尚美容
知识问答
生活知识
生活百科
搜索
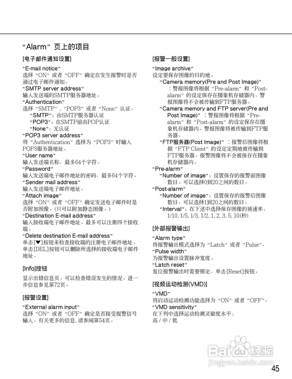
Panasonic WV-NM100网络摄像机使用说明书:[5]
2026-04-23 21:10:56
本篇为《Panasonic WV-NM100网络摄像机使用说明书》,主要介绍该产品的使用方法以及常见故障解决方案。
(共篇)
上一篇:
|
下一篇:
声明:
本网站引用、摘录或转载内容仅供网站访问者交流或参考,不代表本站立场,如存在版权或非法内容,请联系站长删除,联系邮箱:site.kefu@qq.com。
相关推荐
报表设计软件FineReport中cjk编码如何转换
阅读量:96
IEI威强MODAT-328车载电脑说明书:[2]
阅读量:152
VX-7R FM收发机操作手册:[1]
阅读量:175
华硕ET231一体机一键u盘装系统win8教程
阅读量:65
DV配件选购指南
阅读量:187
猜你喜欢
flash是什么软件
甲乙丙丁后面是什么
牵引力控制是什么意思
癸水是什么意思
兔死狗烹是什么意思
together是什么意思
肝不好有什么症状
粗糙的反义词是什么
杀青什么意思是
准生证什么时候办
猜你喜欢
公共基础知识考什么
i miss you什么意思
路旁土命是什么意思
十点差三分什么意思
driver是什么意思
腐女是什么
最迷人的最危险是什么歌
冬虫夏草有什么功效
20年是什么婚
零和博弈什么意思