牧田充电式电圆锯HS300D型使用说明书:[1]
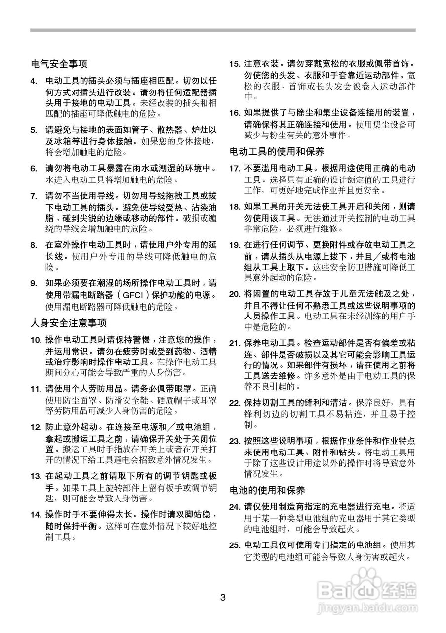
本篇为《牧田充电式电圆锯HS300D型使用说明书》,主要介绍该产品的使用方法以及常见故障解决方案。
![牧田充电式电圆锯HS300D型使用说明书:[1]](https://exp-picture.cdn.bcebos.com/604e9556ad042e6831044e5485f85856d43dd141.jpg)
![牧田充电式电圆锯HS300D型使用说明书:[1]](https://exp-picture.cdn.bcebos.com/a965c6e9ccd2bb667eb49af59b2a04e23fa2c641.jpg)
![牧田充电式电圆锯HS300D型使用说明书:[1]](https://exp-picture.cdn.bcebos.com/a13bbe10bc33ec380d56065a295f0c14c37b3c46.jpg)
![牧田充电式电圆锯HS300D型使用说明书:[1]](https://exp-picture.cdn.bcebos.com/87c8bf46b7b1eef93c5053c9bfb33c4132ba3246.jpg)
![牧田充电式电圆锯HS300D型使用说明书:[1]](https://exp-picture.cdn.bcebos.com/32fbcd41037de137829b3d09f6c5cf672a5f2a46.jpg)
![牧田充电式电圆锯HS300D型使用说明书:[1]](https://exp-picture.cdn.bcebos.com/7c84d1672b5fd546547ba7a17fd0b503c9d22446.jpg)
![牧田充电式电圆锯HS300D型使用说明书:[1]](https://exp-picture.cdn.bcebos.com/c99358fe474ec2836a52245abe4f50b8b53e1c46.jpg)
![牧田充电式电圆锯HS300D型使用说明书:[1]](https://exp-picture.cdn.bcebos.com/a99a494afa32939c4e1ac0075719ce2c5a1b1546.jpg)
![牧田充电式电圆锯HS300D型使用说明书:[1]](https://exp-picture.cdn.bcebos.com/f59dbe39131fceecbf3476c079c4ec9958430b46.jpg)
![牧田充电式电圆锯HS300D型使用说明书:[1]](https://exp-picture.cdn.bcebos.com/5c2a1ad149299a8841fef75067eeadbcbf2f7f46.jpg)
声明:本网站引用、摘录或转载内容仅供网站访问者交流或参考,不代表本站立场,如存在版权或非法内容,请联系站长删除,联系邮箱:site.kefu@qq.com。
阅读量:121
阅读量:41
阅读量:191
阅读量:75
阅读量:194
本篇为《牧田充电式电圆锯HS300D型使用说明书》,主要介绍该产品的使用方法以及常见故障解决方案。
![牧田充电式电圆锯HS300D型使用说明书:[1]](https://exp-picture.cdn.bcebos.com/604e9556ad042e6831044e5485f85856d43dd141.jpg)
![牧田充电式电圆锯HS300D型使用说明书:[1]](https://exp-picture.cdn.bcebos.com/a965c6e9ccd2bb667eb49af59b2a04e23fa2c641.jpg)
![牧田充电式电圆锯HS300D型使用说明书:[1]](https://exp-picture.cdn.bcebos.com/a13bbe10bc33ec380d56065a295f0c14c37b3c46.jpg)
![牧田充电式电圆锯HS300D型使用说明书:[1]](https://exp-picture.cdn.bcebos.com/87c8bf46b7b1eef93c5053c9bfb33c4132ba3246.jpg)
![牧田充电式电圆锯HS300D型使用说明书:[1]](https://exp-picture.cdn.bcebos.com/32fbcd41037de137829b3d09f6c5cf672a5f2a46.jpg)
![牧田充电式电圆锯HS300D型使用说明书:[1]](https://exp-picture.cdn.bcebos.com/7c84d1672b5fd546547ba7a17fd0b503c9d22446.jpg)
![牧田充电式电圆锯HS300D型使用说明书:[1]](https://exp-picture.cdn.bcebos.com/c99358fe474ec2836a52245abe4f50b8b53e1c46.jpg)
![牧田充电式电圆锯HS300D型使用说明书:[1]](https://exp-picture.cdn.bcebos.com/a99a494afa32939c4e1ac0075719ce2c5a1b1546.jpg)
![牧田充电式电圆锯HS300D型使用说明书:[1]](https://exp-picture.cdn.bcebos.com/f59dbe39131fceecbf3476c079c4ec9958430b46.jpg)
![牧田充电式电圆锯HS300D型使用说明书:[1]](https://exp-picture.cdn.bcebos.com/5c2a1ad149299a8841fef75067eeadbcbf2f7f46.jpg)