指南生活
首页
美食营养
手工爱好
生活家居
返回
指南生活
首页
美食营养
游戏数码
手工爱好
生活家居
健康养生
运动户外
职场理财
情感交际
母婴教育
时尚美容
知识问答
生活知识
搜索
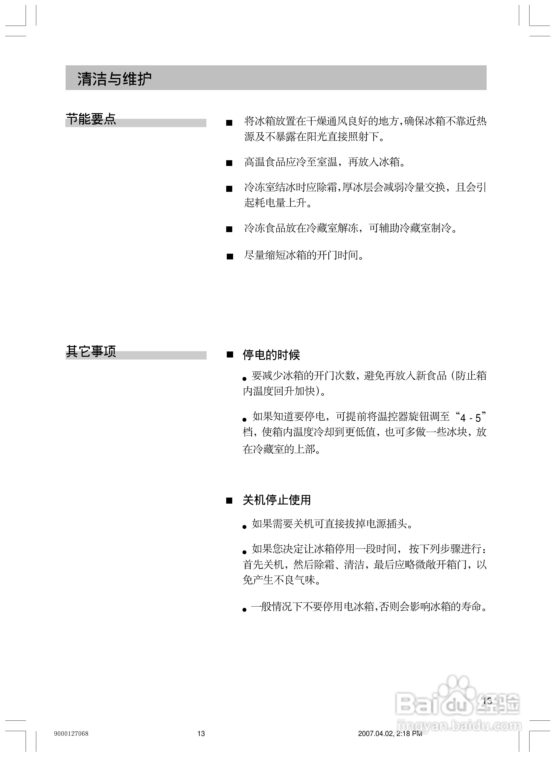
Siemens西门子KK23V32TI冰箱说明书:[2]
2025-12-31 16:33:04
(共篇)
上一篇:
|
下一篇:
声明:
本网站引用、摘录或转载内容仅供网站访问者交流或参考,不代表本站立场,如存在版权或非法内容,请联系站长删除,联系邮箱:site.kefu@qq.com。
相关推荐
西门子KK23V75TI冰箱使用说明书:[2]
阅读量:169
西门子KK23V75TI冰箱使用说明书:[3]
阅读量:92
西门子KK19V72TI电冰箱使用说明书:[3]
阅读量:149
西门子KK19V72TI电冰箱使用说明书:[1]
阅读量:179
西门子洗碗机使用方法
阅读量:136
猜你喜欢
一如既往是什么意思
等红灯时挂什么档
滞纳金是什么意思
头晕眼花的意思
什么游戏赚钱人民币快
擦肩而过的意思
四大皆空是什么意思
fc是什么意思
电脑用什么看电视直播
failure是什么意思
猜你喜欢
主管护师什么时候出成绩
祝福语录
突兀是什么意思
东莞地铁什么时候开通
红包上写结婚祝福语
五十度灰结局什么意思
盈香生态园有什么玩
志存高远的意思
雏形的意思
宝宝买什么保险合适