指南生活
首页
美食营养
手工爱好
生活家居
返回
指南生活
首页
美食营养
游戏数码
手工爱好
生活家居
健康养生
运动户外
职场理财
情感交际
母婴教育
时尚美容
知识问答
生活知识
搜索
利盟Lexmark MX711打印机说明书:[22]
2026-03-18 11:56:55
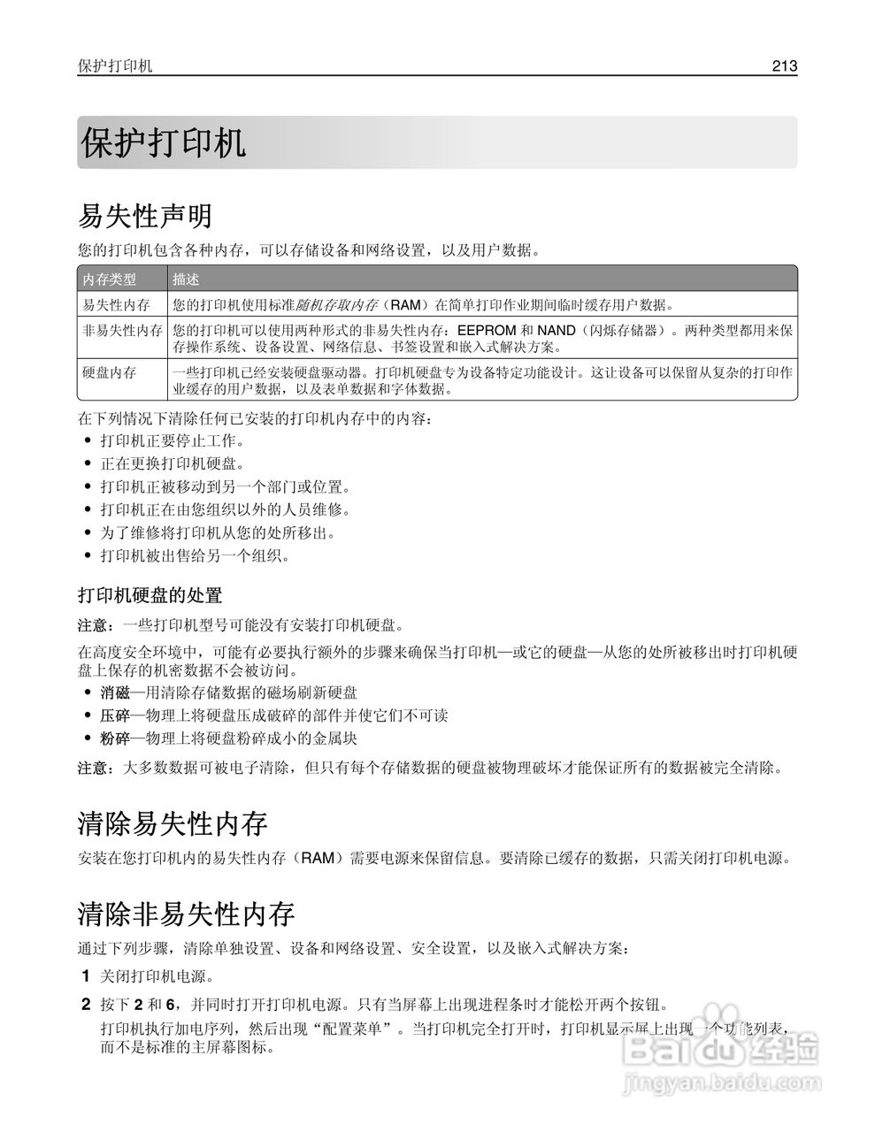
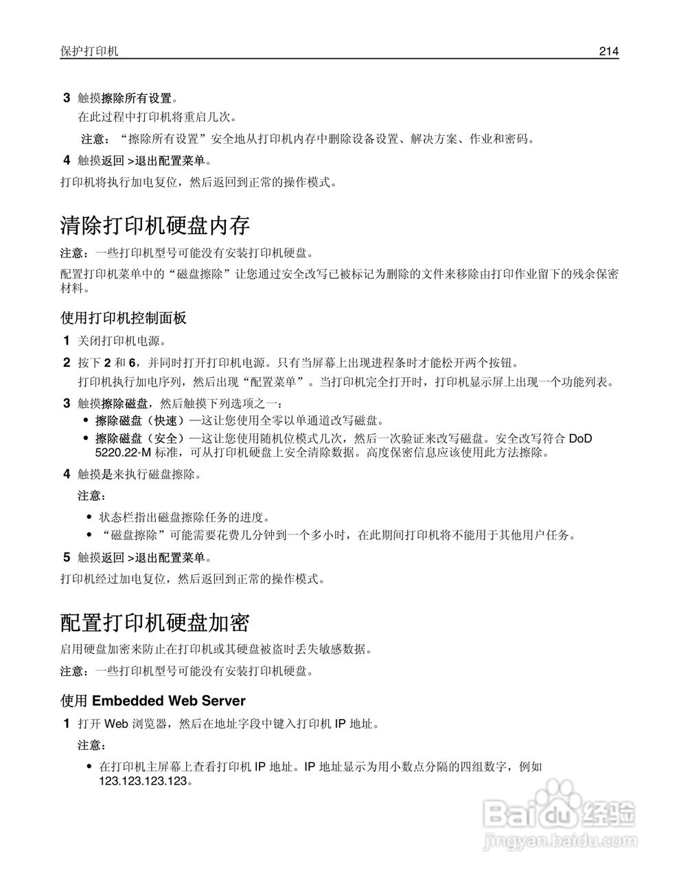
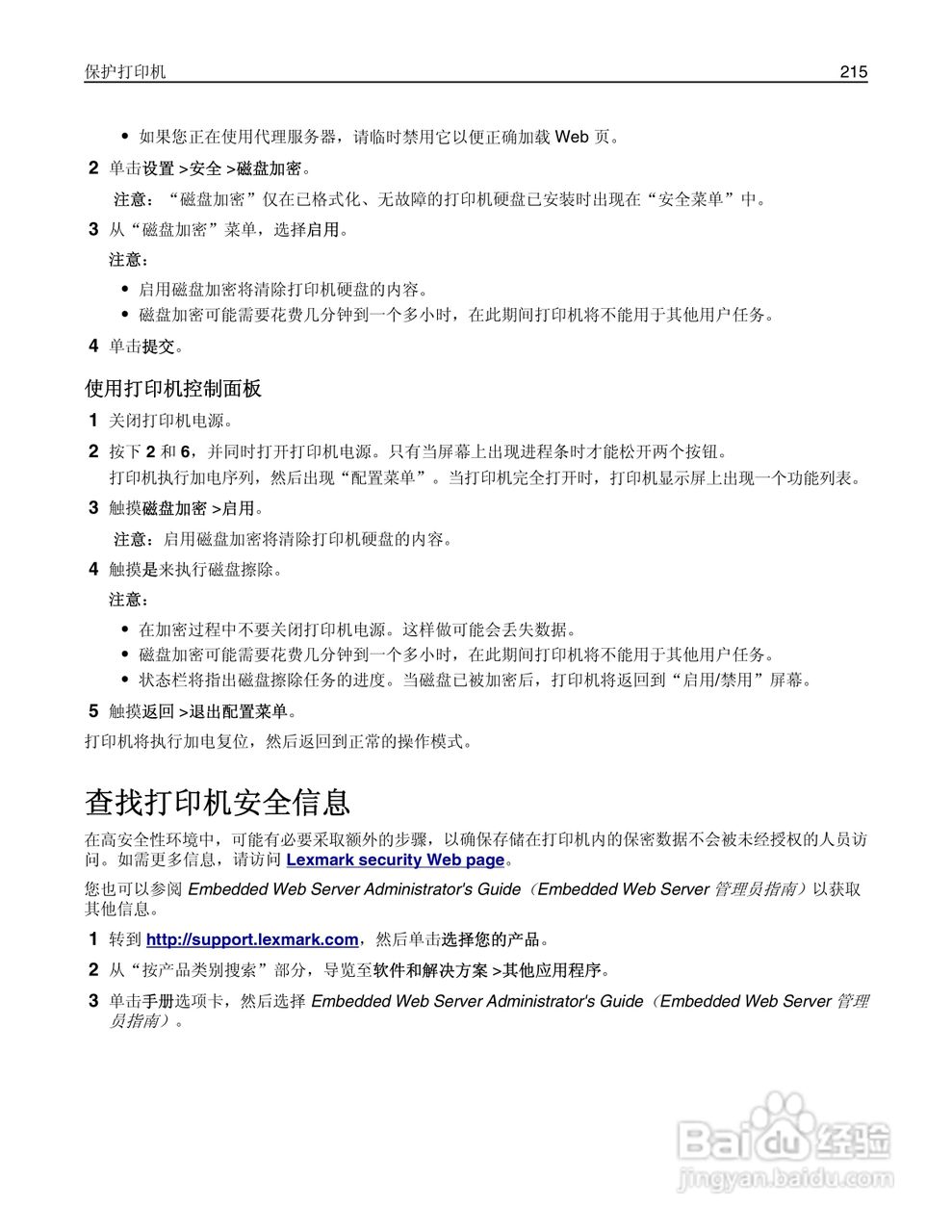
本篇为《利盟Lexmark MX711打印机说明书》,主要介绍该产品的使用方法以及常见故障解决方案。
(共篇)
上一篇:
|
下一篇:
声明:
本网站引用、摘录或转载内容仅供网站访问者交流或参考,不代表本站立场,如存在版权或非法内容,请联系站长删除,联系邮箱:site.kefu@qq.com。
相关推荐
利盟Lexmark MX711打印机说明书:[20]
阅读量:56
利盟Lexmark MX711打印机说明书:[27]
阅读量:145
利盟Lexmark MX711打印机说明书:[15]
阅读量:68
打印机状态错误怎么办
阅读量:43
打印机连不上电脑怎么办
阅读量:115
猜你喜欢
现在投资什么最赚钱
你教会了我什么最重要
客观是什么意思
985大学是什么意思
戴眼镜适合什么发型
艾灸的作用和功效
皇菊的功效与作用
孕妇应该注意什么
挂钟什么牌子好
nt是什么意思
猜你喜欢
supreme是什么意思
辣木子有什么作用
相向而行是什么意思
善罢甘休的意思
党组发挥什么作用
赖氨酸有长高的作用
狼牙山在什么地方
什么样的人死后还会出现
柑橘的功效与作用
相得益彰是什么意思