YSL口红致癌、sk2含有激素,你知道吗?
1、YSL口红真的是每年3.15之后都会说它是致癌的唇膏....(我觉得大家应该去年或者更早就听到过这样的笑话了吧)

2、而且你们发现没有这些都是现在市场上很受欢迎的品牌们?
哈哈哈,如果你们要是信了的话,去专柜看看这些品牌的口红还在发售吗?
那肯定是在发售的呀(因为本来就是无中生有)
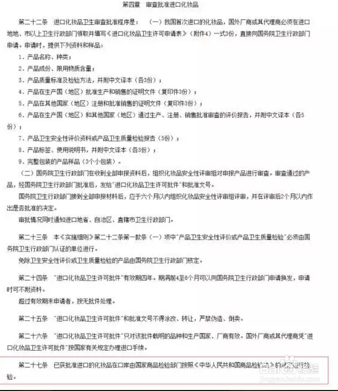
然后更为夸张的是在朋友圈流传着这样一张照片:


3、一般来说国家禁止使用的产品,并不是说某个品牌,而是某一个产品。抽查也是一个产品一个产品查的,而且会每个产品标注清楚的~所以这些完全都是凭空捏造,无稽之谈啊。

4、那小编给大家说一下进口化妆品需要做哪些事吧:看吧 这里说明了要进行检验~所以在专柜上能卖的,你们就放120个心使用吧~

5、我们再去随便翻一翻网站,微信,这种虚假消息大片都是,

6、如果这些品牌真的都不能用了,那什么还能用?而且能那么无聊散布这些谣言的人有什么目的?不就是为了让你们买那些三无微商产品吗?不过说到这里,还是希望国货当自强,希望我们自己也有可以媲美这些品牌的化妆品品牌,就算是真的这样我们也有能用的放心的产品。
声明:本网站引用、摘录或转载内容仅供网站访问者交流或参考,不代表本站立场,如存在版权或非法内容,请联系站长删除,联系邮箱:site.kefu@qq.com。
阅读量:147
阅读量:114
阅读量:135
阅读量:88
阅读量:108