指南生活
首页
美食营养
手工爱好
生活家居
返回
指南生活
首页
美食营养
游戏数码
手工爱好
生活家居
健康养生
运动户外
职场理财
情感交际
母婴教育
时尚美容
知识问答
生活知识
搜索
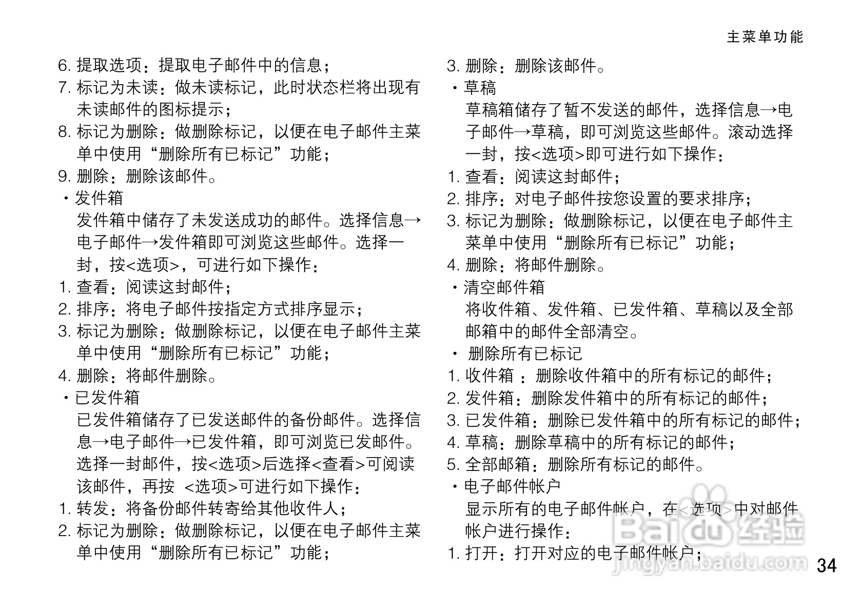
OPPO手机A113型说明书:[5]
2026-03-08 12:07:04
(共篇)
上一篇:
|
下一篇:
声明:
本网站引用、摘录或转载内容仅供网站访问者交流或参考,不代表本站立场,如存在版权或非法内容,请联系站长删除,联系邮箱:site.kefu@qq.com。
相关推荐
OPPO手机A113型说明书:[1]
阅读量:35
OPPO手机A113型说明书:[7]
阅读量:78
OPPO手机A121型说明书:[5]
阅读量:35
OPPO手机A201型说明书:[5]
阅读量:134
oppo手机忘记密码怎么办
阅读量:181
猜你喜欢
dha孕妇什么时候吃
女人贴三伏贴有什么好处
七不出门八不回家什么意思
christmas是什么意思
最贵的车是什么车
飞机选座位什么位置好
免贵姓是什么意思
海参是补什么的
思密达是什么意思
6月27日是什么星座
猜你喜欢
主旨是什么意思
中央空调是什么意思
mil是什么单位
什么是国防
什么时候同房容易怀孕
妥投是什么意思
什么的石级
外阴痒用什么药
bt是什么意思
shift是什么意思