指南生活
首页
美食营养
手工爱好
生活家居
返回
指南生活
首页
美食营养
游戏数码
手工爱好
生活家居
健康养生
运动户外
职场理财
情感交际
母婴教育
时尚美容
知识问答
生活知识
生活百科
搜索
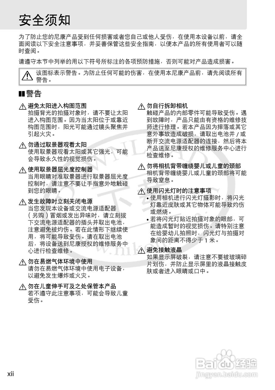
尼康D5000数码相机使用说明书:[2]
2026-03-30 06:45:56
本篇为《尼康D5000数码相机使用说明书》,主要介绍该产品的使用方法以及常见故障解决方案。
(共篇)
上一篇:
|
下一篇:
声明:
本网站引用、摘录或转载内容仅供网站访问者交流或参考,不代表本站立场,如存在版权或非法内容,请联系站长删除,联系邮箱:site.kefu@qq.com。
相关推荐
尼康D5000数码相机使用说明书:[20]
阅读量:102
尼康D5000数码相机使用说明书:[13]
阅读量:134
尼康D5000数码相机使用说明书:[15]
阅读量:145
使用说明书封面怎么做
阅读量:116
使用说明书wf2651使用指南
阅读量:36
猜你喜欢
腋窝下有疙瘩怎么回事
粽子怎么做
美大集成灶怎么样
肝脏不好怎么调理
苹果手机开不了机怎么办
寒气重怎么调理
山竹怎么吃
汤圆怎么做好吃
我辞职了公积金怎么取
掌掴怎么读
猜你喜欢
巴瑶族为什么不能上岸
牛肉怎么做
钢铁是怎么炼成的
燕麦粥的做法大全
青鱼怎么做好吃
阿拉善最近为什么火了
诺优能奶粉怎么样
怎么删除微信好友
芹菜肉饺子馅的做法
谑怎么读