指南生活
首页
美食营养
手工爱好
生活家居
返回
指南生活
首页
美食营养
游戏数码
手工爱好
生活家居
健康养生
运动户外
职场理财
情感交际
母婴教育
时尚美容
知识问答
生活知识
搜索
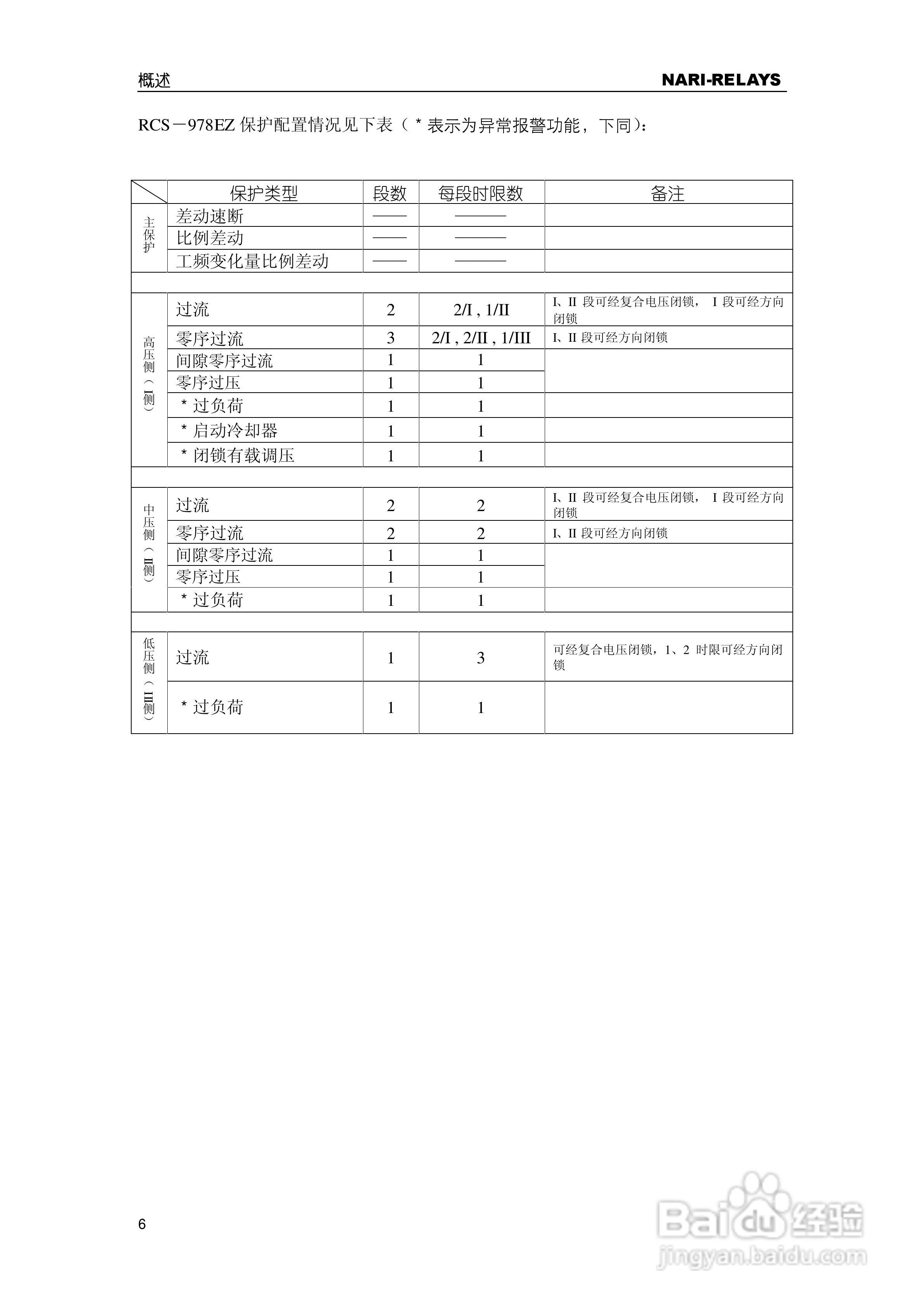
RCS-978EZ型变压器成套保护装置使用说明书:[2]
2026-01-10 03:09:07
本篇为《RCS-978EZ型变压器成套保护装置使用说明书》,主要介绍该产品的使用方法以及常见故障解决方案。
(共篇)
上一篇:
|
下一篇:
声明:
本网站引用、摘录或转载内容仅供网站访问者交流或参考,不代表本站立场,如存在版权或非法内容,请联系站长删除,联系邮箱:site.kefu@qq.com。
相关推荐
学做酸辣粉技术
阅读量:127
意大利自助游的攻略
阅读量:48
法国旅游签证怎么办理 需要哪些材料
阅读量:26
如何卸载电脑上面软件
阅读量:89
战吧电竞平台侧边栏桌面插件隐藏办法
阅读量:192
猜你喜欢
鲶鱼怎么做好吃
娃娃菜怎么做好吃
鸡尾酒的做法
空调外机噪音大怎么解决
面积怎么算
尹怎么读
炖猪蹄的做法大全
韩式泡菜的做法
蒸碗的做法
可乐鸡翅怎么做
猜你喜欢
苦瓜怎么炒好吃又不苦
速冻饺子怎么煮
热水器为什么会爆炸
手为什么会脱皮
怎么聊天
喝醉了怎么解酒最快
怎么恢复qq聊天记录
来月经前乳房胀痛是怎么回事
车贷利息怎么算
囡怎么读音