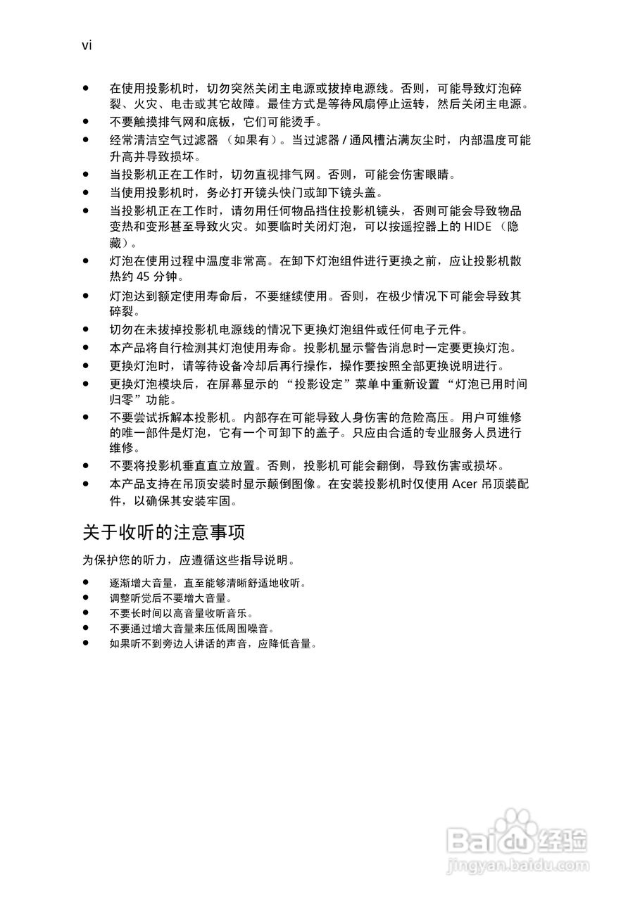
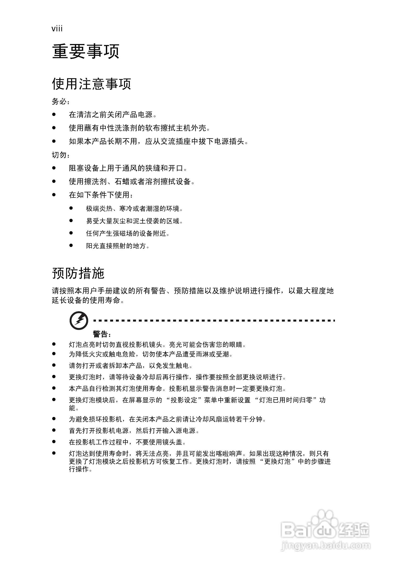
指南生活
首页
美食营养
手工爱好
生活家居
返回
指南生活
首页
美食营养
游戏数码
手工爱好
生活家居
健康养生
运动户外
职场理财
情感交际
母婴教育
时尚美容
知识问答
生活知识
搜索
宏基PN-SX12投影机使用说明书:[1]
2026-01-14 10:57:23
本篇为《宏基PN-SX12投影机使用说明书》,主要介绍该产品的使用方法以及常见故障解决方案。
(共篇)
下一篇:
声明:
本网站引用、摘录或转载内容仅供网站访问者交流或参考,不代表本站立场,如存在版权或非法内容,请联系站长删除,联系邮箱:site.kefu@qq.com。
相关推荐
宏基PN-SX12投影机使用说明书:[6]
阅读量:144
使用说明书wf2651使用指南
阅读量:70
使用说明书封面怎么做
阅读量:188
DP/DP或 PN/PN couper 的通信程序编写
阅读量:190
Win7配置v-pn代理设置
阅读量:178
猜你喜欢
如何调整桌面图标大小
为了胜利向我开炮是什么电影
类风湿性关节炎怎么办
如何克服社交恐惧症
directx11怎么安装
sunny是什么意思
钢铁雄心3怎么玩
三校生是什么意思
鱼虫怎么养
qq生活服务在哪里
猜你喜欢
关于生活的作文
个人简介怎么写范文
整天胡思乱想怎么办
如何考会计证
快捷支付怎么开通
如何买手表
炉甘石洗剂怎么样
如何选择床垫
如何煮绿豆汤
怎么屏蔽网页广告