指南生活
首页
美食营养
手工爱好
生活家居
返回
指南生活
首页
美食营养
游戏数码
手工爱好
生活家居
健康养生
运动户外
职场理财
情感交际
母婴教育
时尚美容
知识问答
生活知识
搜索
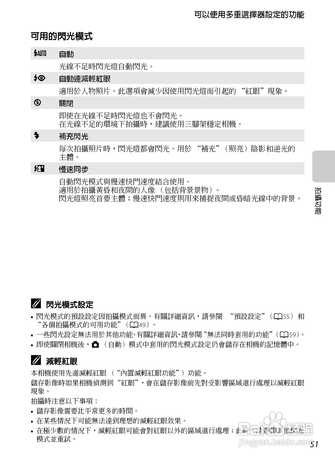
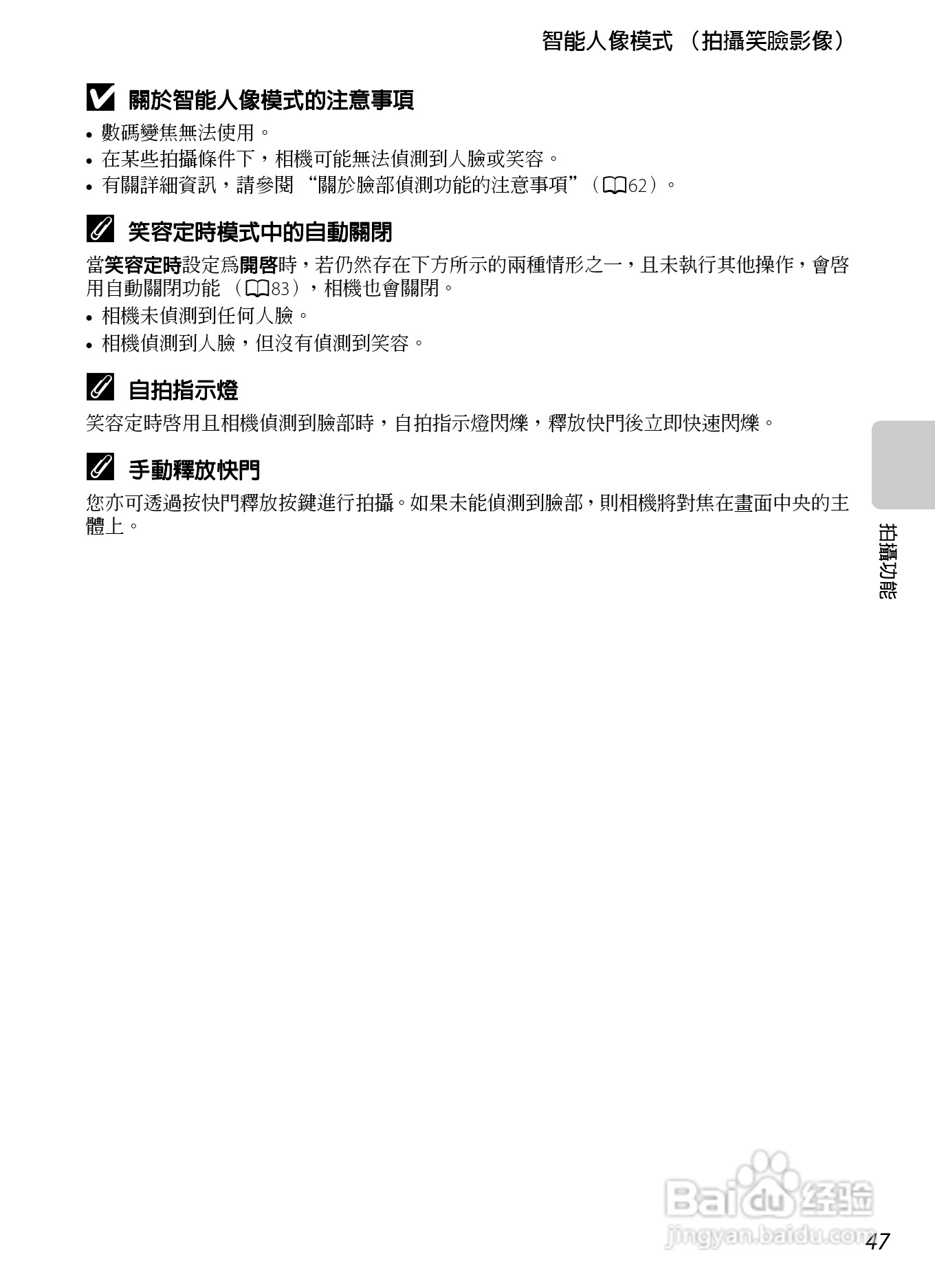
尼康 COOLPIX S2600数码相机说明书:[7]
2025-12-09 06:33:45
(共篇)
上一篇:
|
下一篇:
声明:
本网站引用、摘录或转载内容仅供网站访问者交流或参考,不代表本站立场,如存在版权或非法内容,请联系站长删除,联系邮箱:site.kefu@qq.com。
相关推荐
第五人格厂长攻略
阅读量:77
王者荣耀策划有几位
阅读量:192
电商营销的10大潜规则
阅读量:24
如何用简单温和的办法祛痘
阅读量:185
闲置域名如何通过易发网交易变现?
阅读量:168
猜你喜欢
秀气是什么意思
如何用电脑拍照
电脑蓝牙怎么用
双硬盘怎么设置
如何提高心理素质
fun是什么意思
a型血和o型血生的孩子是什么血型
菱悦v3怎么样
如何让网站收录
如何克服心理障碍
猜你喜欢
kpi是什么意思
如何有效戒烟
微笑面对生活的名言
微信拍了拍是什么意思
如何做蛋包饭
怎么下载网页中的视频
皇朝家私怎么样
品质生活
富士达电动车怎么样
你好生活