指南生活
首页
美食营养
手工爱好
生活家居
返回
指南生活
首页
美食营养
游戏数码
手工爱好
生活家居
健康养生
运动户外
职场理财
情感交际
母婴教育
时尚美容
知识问答
生活知识
搜索
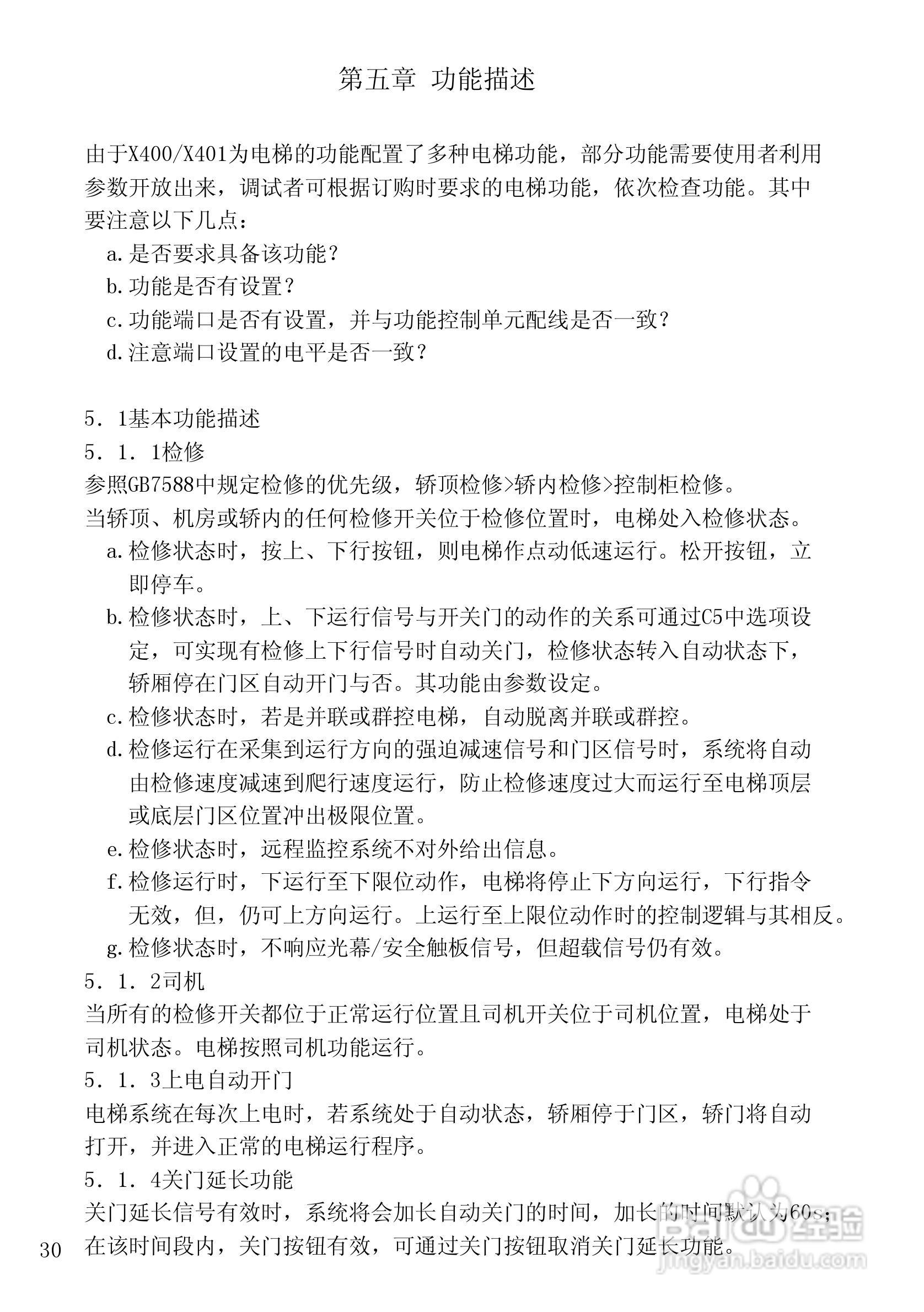
X400 X401电梯微机控制器使用说明书:[4]
2025-12-27 15:02:45
本篇为《X400 X401电梯微机控制器使用说明书》,主要介绍该产品的使用方法以及常见故障解决方案。
(共篇)
上一篇:
|
下一篇:
声明:
本网站引用、摘录或转载内容仅供网站访问者交流或参考,不代表本站立场,如存在版权或非法内容,请联系站长删除,联系邮箱:site.kefu@qq.com。
相关推荐
X400 X401电梯微机控制器使用说明书:[3]
阅读量:33
X400 X401电梯微机控制器使用说明书:[5]
阅读量:171
OLYMPUS数码照相机X-400使用说明书:[14]
阅读量:117
OLYMPUS数码照相机X-400使用说明书:[15]
阅读量:86
OLYMPUS数码照相机X-400使用说明书:[13]
阅读量:32
猜你喜欢
三伏天从什么时候开始
独在异乡为异客的异是什么意思
微店是什么
烤鱼用什么鱼最好
88年属什么的
mj什么意思
小学什么时候开学
一别两宽是什么意思
三个小念什么
最怕有一天你离我远去是什么歌
猜你喜欢
什么是平行四边形
在夜深人静的时候想起他是什么歌
lucy是什么意思
dl是什么意思
mojito是什么意思
不负如来不负卿什么意思
鼠和什么生肖最配
什么的什么
建档立卡是什么意思
88年属什么