指南生活
首页
美食营养
手工爱好
生活家居
返回
指南生活
首页
美食营养
游戏数码
手工爱好
生活家居
健康养生
运动户外
职场理财
情感交际
母婴教育
时尚美容
知识问答
生活知识
搜索
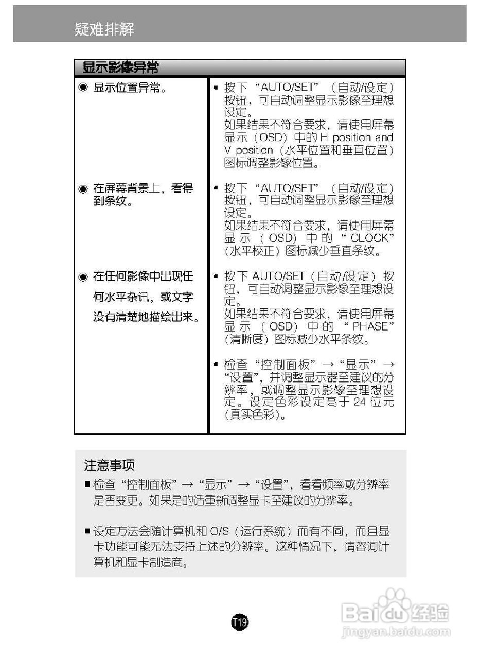
LG L194CW液晶显示器使用说明书:[3]
2025-12-28 05:28:06
(共篇)
上一篇:
声明:
本网站引用、摘录或转载内容仅供网站访问者交流或参考,不代表本站立场,如存在版权或非法内容,请联系站长删除,联系邮箱:site.kefu@qq.com。
相关推荐
LG L194CW液晶显示器使用说明书:[1]
阅读量:66
液晶显示器如何消磁
阅读量:43
LG L194CW液晶显示器使用说明书:[2]
阅读量:23
LG L196WTG液晶显示器使用说明书:[3]
阅读量:50
LG D2542P液晶显示器使用说明书:[3]
阅读量:190
猜你喜欢
大姨妈是什么
师长是什么级别
感染hpv有什么症状
攻和受是什么意思
什么游戏最好玩
现在是什么季节
2月14日是什么星座
沉甸甸的反义词是什么
一枝独秀什么意思啊
在地下城寻求邂逅是否搞错了什么
猜你喜欢
春天是什么
白鹿原泡枣是什么意思
1992年属什么生肖
诽谤是什么意思
营长是什么军衔
么么哒是什么意思
meat是什么意思
称赞的近义词是什么
计算机应用技术是学什么的
道不同不相为谋什么意思